Rurociągi wodorowe. By EERE – US Department of Energy, Hydrogen Program, Hydrogen Distribution And Delivery Infrastructure, November 2008, Public Domain, https://commons.wikimedia.org/w/index.php?curid=4630110
Streszczenie
Ogólny wzrost emisji gazów cieplarnianych wywołanych przez środowisko i działalność człowieka jest wynikiem wzrostu populacji na całym świecie i rosnącego apetytu na czystą energię, produkcję przemysłową i wykorzystanie przez konsumentów. Ponadto dobrze rozwinięte, zaawansowane i rozwijające się kraje poszukują zasobów paliw kopalnych i ropy naftowej, aby wesprzeć swoje lotnictwo, zakłady energetyczne, sektory przemysłowe i podstawowe potrzeby przetwarzania konsumenckiego. Istnieje coraz większa tendencja do przezwyciężania tych trudnych obaw i osiągania priorytetów Porozumienia paryskiego w miarę postępu nowych postępów technologicznych w zakresie technologii czystej energii. Oczekuje się, że wodór zostanie wdrożony w różnych zastosowaniach produkcyjnych jako podstawowe paliwo w przyszłych procesach rozwoju materiałów nośników energii i produkcji. W niniejszym dokumencie podsumowano ostatnie osiągnięcia i technologie wodorowe w zakresie rafinacji paliw, przetwarzania węglowodorów, produkcji materiałów, farmaceutyków, budowy samolotów, elektroniki i innych zastosowań wodoru. Podkreślono w nim również istniejący scenariusz industrializacji i opisano potencjalne innowacje, w tym teoretyczne postępy naukowe, produkcję zielonych surowców, potencjalne eksploracje i integrację odnawialnych zasobów. Ponadto w niniejszym artykule omówiono dalej niektóre społeczno-ekonomiczne implikacje wodoru jako zielonego zasobu.
1. Wprowadzenie
Społeczność globalna uważa zrównoważony rozwój za temat długoterminowy ze względu na ciągłe wyzwania stawiane przez zmniejszające się zasoby paliw kopalnych i pogarszające się warunki środowiskowe. Głównymi czynnikami napędowymi tej fundamentalnej zmiany są rosnące zapotrzebowanie na energię, niestabilne ceny paliw kopalnych i ogromne emisje gazów cieplarnianych (GHG) z samochodów i przemysłu napędzanego paliwami kopalnymi [ 1 , 2 , 3 ]. Oczekuje się, że populacja globalna przekroczy 8 miliardów do 2030 roku, a zapotrzebowanie na energię prawdopodobnie wzrośnie jednocześnie. Odnawialne źródła energii, takie jak wiatr, słońce, hydroenergia i energia geotermalna, wzbudziły wiele uwagi w ostatnich dekadach. Tego rodzaju energia nie generuje paliw gazowych ani ciekłych do transportu. Ich nieregularne i sporadyczne występowanie ogranicza ich przydatność [ 4 ]. Ponadto rośliny inwazyjne [ 5 ], odpady żywnościowe (szczególnie przycinki drzew i odpady z upraw rolnych) [ 6 ] są również tanie i szeroko dostępne do transformacji w kierunku produkcji czystej energii. Surowce lignocelulozowe, resztki jedzenia, pozostałości odpadów komunalnych, [ 7 , 8 , 9 ] agrochemiczne, farmaceutyczne, odpady zwierzęce [ 9 , 10 ] i mieszane tworzywa sztuczne [ 11 ] są powszechne i tanie. Energia jest niezbędnym składnikiem życia ludzkiego, cywilizacji społecznej i wzrostu gospodarczego. Przez ponad dwadzieścia dekad używano konwencjonalnych paliw kopalnych, takich jak węgiel, benzyna i gaz ziemny, co skutkowało niezrównoważonym wykorzystaniem ropy naftowej, nieograniczoną eksploatacją i znacznym zanieczyszczeniem. W rezultacie te nieodnawialne towary zbliżają się do degradacji i wyczerpania w alarmującym tempie. W szczególności, kolejny wzrost populacji światowej i szybkie zmiany gospodarcze nieustannie zwiększają zużycie energii i wzmacniają kryzys energetyczny [ 12 ]. Ponadto nadmierna eksploatacja i konsumpcja paliw kopalnych spowodowały znaczne zanieczyszczenie środowiska. W rezultacie większość krajów pragnie opracować alternatywne źródło energii odnawialnej [ 13 , 14 ].
Wodór ma wiele korzystnych cech, w tym ogólną pojemność magazynową, wydajność, odnawialność, czystość, masową dystrybucję, wysoką konwersję, zerową emisję, źródła, wszechstronność i szybkie odzyskiwanie, co czyni go doskonałym wyborem jako źródło energii do wytwarzania ciepła i energii elektrycznej, wśród wielu innych [ 15 , 16 , 17 ]. W rezultacie jest uważany za najbardziej przyjazne dla środowiska i obiecujące źródło energii XXI wieku. Jest on centralny dla zastosowań przemysłowych, takich jak produkcja amoniaku, rafinacja ropy naftowej i reakcje przełączania wody i gazu. Rysunek 1 ilustruje, jak podaż i popyt mają tendencję do wahań; wodór prawdopodobnie jest bardzo elastyczny, a w rezultacie produkcja wodoru otrzymała wiele uwagi mediów na całym świecie.

Rysunek 1. Ilustracja relacji wodoru pomiędzy łańcuchem dostaw i popytem, z uwzględnieniem odpowiednich potencjalnych źródeł.
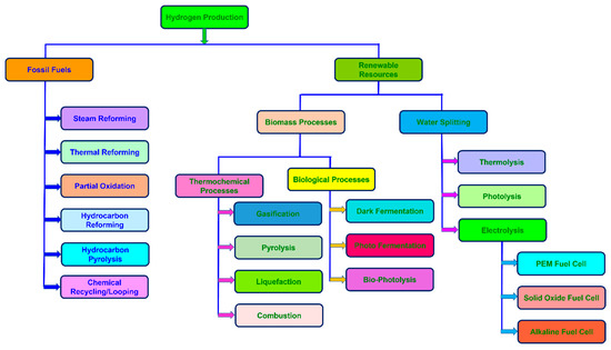
Industrializacja w tradycyjnych sektorach wzbogacania ropy naftowej, takich jak hydroodsiarczanie, uwodornienie i przetwarzanie amoniaku, ostatnio doświadczyła gwałtownego wzrostu popytu na wodór. W przetwórstwie przemysłowym większość sprężonego wodoru w stanie ciekłym jest komercyjnie przygotowywana przy użyciu metody sprężania ze względu na jej opłacalność i łatwo dostępne zasoby wodoru [ 18 ]. Jednak wodór ze źródeł odnawialnych, takich jak biomasa lignocelulozowa lub separacja wody, może być również wytwarzany za pomocą energii słonecznej. Wodór z różnych źródeł można uzyskać na różne sposoby, takie jak za pomocą mikroorganizmów, biopaliw, płynów na bazie ropy naftowej lub elektrolizy wody [ 19 , 20 ]. Ilustrację różnych metod produkcji wodoru pokazano na rysunku 2. Chemiczny reforming cieplny opiera się na katalizie metanu (zwykle powyżej 800 C) przy użyciu pary wodnej w celu wytworzenia dwutlenku węgla i wodoru [ 18 ]. Powstały CO wchodzi następnie w interakcję z parą wodną, aby wytworzyć H 2 i CO 2 poprzez reakcję wymiany wody z gazem. Istnieje wiele metod wytwarzania wodoru opartych na węglowodorach, w tym ulepszone renowacje alkaliczne, modyfikacje krakingu termicznego, częściowe utlenianie i reformowanie parowe.

Rysunek 2. Technologie produkcji wodoru.
Podczas gdy wodór ma imponujące zdolności wytwarzania energii, tylko ograniczona jego część jest wykorzystywana do takich działań. Znaczna ilość wodoru wytwarzanego komercyjnie jest wykorzystywana w różnych sektorach, w tym w obróbce metali, rafinacji i recyklingu ropy naftowej, nawozach i przetwórstwie chemicznym ( Rysunek 3 ). W obszarze przetwarzania wodoru [ 6 , 19 , 21 , 22 , 23 ] i magazynowania [ 24 , 25 , 26 ] opublikowano kilka znaczących artykułów badawczych. Jednak wraz z rozwojem nowoczesnego przemysłu wodorowego dowody na dostępność nowych zastosowań wodoru są ograniczone, szczególnie w przemyśle lotniczym, morskim i farmaceutycznym.

Rysunek 3. Obecne i przyszłe zastosowania wodoru w przemyśle.
Ponieważ wodór nie występuje naturalnie jako cząsteczka, jest syntetyzowany poprzez konwersję niektórych zawierających wodór źródeł pierwotnych, takich jak woda lub węglowodany. Obecne szacunki wskazują, że około 48%, 30% i 18% wodoru pochodzi odpowiednio z gazu ziemnego, reformingu nafty i zgazowania węgla [ 27 ]. Niestety, większość konwencjonalnych metod produkcji wodoru z paliw kopalnych powoduje znaczną emisję gazów cieplarnianych, zwiększając zanieczyszczenie środowiska i wysokie zużycie energii. W rezultacie kładzie się większy nacisk na wdrażanie powstającej technologii produkcji wodoru ze źródeł zrównoważonych i jądrowych, w połączeniu ze stopniowo bardziej rygorystycznymi i stosowalnymi przepisami dotyczącymi ochrony środowiska na całym świecie [ 28 ]. Te potencjalnie transformacyjne osiągnięcia obejmują elektrolizę wody, biomasę i ścieżki konwersji jądrowej/chemicznej. Pomimo tych faktów produkcja wodoru może mieć wpływ na ekosystem, ponieważ każdy system polegający na obecnej lub nowej technologii zużywa pewną ilość surowych chemikaliów i energii elektrycznej, co powoduje stratę netto dla środowiska [ 29 , 30 , 31 , 32 , 33 ]. Nie możemy krytycznie analizować korzyści ekonomicznych i środowiskowych różnych technologii produkcji wodoru, jeśli nie mamy wszechstronnej wiedzy na temat każdego aspektu procesu mechanistycznego. Niniejsze badania mają na celu wzmocnienie obecnych badań nad następującymi technologiami wytwarzania wodoru i ich zastosowaniami: rafinacja paliw petrochemicznych/węglowodorowych, produkcja dodatków, przetwarzanie węglowodorów, ogniwa paliwowe, synteza materiałów, elektronika, farmaceutyki, wykorzystanie w statkach i przemyśle lotniczym oraz inne zastosowania wodoru [ 30 , 34 , 35 , 36 , 37 , 38 ]. Artykuł podsumowuje wyzwania i postęp związany z wykorzystaniem wodoru.
2. Zielona gospodarka wodorowa w ruchu
Wodór jest pierwszym pierwiastkiem w układzie okresowym i nie można go podzielić na inne pierwiastki poprzez reakcje chemiczne. Wodór wyróżnia się tym, że jest najbardziej podstawowym i najliczniej występującym pierwiastkiem w naturze i jest oznaczany literą H. Wodór jest w rzeczywistości bardzo ważny w świecie chemii. Rzeczywiście, jest tak reaktywny, że prawie zawsze tworzy składnik (substancję) po zmieszaniu z innymi pierwiastkami. Związki składają się z dwóch lub więcej pierwiastków o tych samych lub różnych atomach, które powstają, gdy wodór tworzy wiązanie z innym pierwiastkiem. Tabela 1 zawiera kompleksową listę podstawowych właściwości wodoru.
Tabela 1. Właściwości wodoru (Przedruk z ([ 39 ]. Copyright (2022), za zgodą).
| Wartość | Jednostki | |
|---|---|---|
| Masa cząsteczkowa | 2.0159 | amu |
| Potrójny punkt nacisku | 0,0965 | bankomat |
| Temperatura punktu potrójnego | 13.803 | K |
| Normalna temperatura wrzenia (NBP) | 20.268 | K |
| Krytyczne ciśnienie | 12.795 | Bankomat |
| Temperatura krytyczna | 32.976 | K |
| Gęstość w punkcie krytycznym | 0,0324 | g/ml |
| Gęstość cieczy w punkcie potrójnym | 0,077 | g/ml |
| Gęstość ciała stałego w punkcie potrójnym | 0,0865 | g/ml |
| Gęstość pary w punkcie potrójnym | 0,0001256 | g/ml |
| Gęstość cieczy w NBP | 0,0708 | g/ml |
| Gęstość pary w NBP | 0,000134 | g/ml |
| Gęstość gazu w normalnej temperaturze i ciśnieniu (NTP) | 0,000083746 | g/ml |
| Stosunek gęstości: ciecz NBP do gazu NTP | 845 | – |
| Ciepło topnienia | 58.23 | J/g |
| Odparowywanie ciepła | 445,59 | J/g |
| Ciepło sublimacji | 507,39 | J/g |
| Ciepło spalania (do pary wodnej w temperaturze 100 °C) | 119,93 | MJ/kg |
| Ciepło spalania (do wody w temp. 0 °C) | 141,86 | MJ/kg |
| Ciepło właściwe (Cp) gazu NTP | 14,89 | J/g K |
| Ciepło właściwe (Cp) cieczy NTP | 9,69 | J/g K |
| Współczynnik ciepła właściwego (Cp/Cv) gazu NTP | 1,383 | – |
| Ciepło właściwe (Cp/Cv) cieczy NBP | 1,688 | – |
| Lepkość gazu NTP | 8,75 × 10 10−5 | g/cm s |
| Lepkość cieczy NBP | 1,33 × 10 10−4 | g/cm s |
| Przewodność cieplna gazu NTP | 1.897 | mW/cmK |
| Przewodność cieplna cieczy NBP | 1 | mW/cmK |
| Napięcie powierzchniowe cieczy NBP | 1,93 × 10 10−3 | N/m |
| Stała dielektryczna gazu NTP | 1,00026 | – |
| Stała dielektryczna cieczy NBP | 1.233 | – |
| Współczynnik refrakcji gazu NTP | 1,00012 | – |
| Współczynnik załamania światła cieczy NBP | 1.11 | – |
| Adiabatyczna prędkość dźwięku gazu NTP | 1294 | SM |
| Adiabatyczna prędkość dźwięku cieczy NBP | 1093 | SM |
| Współczynnik ściśliwości (z) gazu NTP | 1,0006 | – |
| Współczynnik ściśliwości (z) cieczy NBP | 1,712 × 10 10−2 | – |
| Stała gazowa (R) | 40.7037 | mL atm/g K |
| Moduły izotermiczne bilkowe z cieczy NBP | 50.13 | MN/ m3 |
| Rozszerzalność objętościowa cieczy NBP | 1,658 × 10−2 | |
| Granice palności w powietrzu | 4–75 | tom% |
| Granice detonacyjności w powietrzu | 18.3–59 | tom% |
| Skład stechiometryczny w powietrzu | 29,53 | tom% |
| Minimalna energia zapłonu w powietrzu | 0,02 | MJ |
| Temperatura samozapłonu w powietrzu | 858 | K |
| Temperatura zapłonu strumienia gorącego powietrza | 943 | K |
| Temperatura płomienia I powietrze | 2318 | K |
| Energia cieplna emitowana przez płomień | 17–25 | % |
| Prędkość spalania w powietrzu NTP | 265–325 | cm/s |
| Prędkość detonacji w powietrzu NTP | 1,48–2,15 | km/s |
| Współczynnik dyfuzji w powietrzu NTP | 0,61 | cm2 / sek |
| Prędkość dyfuzji w powietrzu NTP | 2 | cm/s |
| Prędkość wyporu w powietrzu NTP | 1.2–9 | SM |
| Maksymalna eksperymentalna bezpieczna przerwa w powietrzu NTP | 8 × 10 −3 | cm |
| Szczelina gaszenia w powietrzu NTP | 4,6 × 10 10−3 | cm |
| Odległość indukcji detonacji w powietrzu NTP | 100 | cm |
| Ograniczający indeks tlenowy | 5 | tom% |
| Szybkość parowania zbiorników cieczy | 2,5–5 | cm/min |
| Szybkość spalania rozlanych kałuż cieczy | 3,0–6,6 | cm/min |
Najbardziej rozpowszechnionym gazem we wszechświecie jest wodór. Jest bezbarwny, bezwonny, bez smaku i stanowi około 75% masy wszechświata [ 40 ]. Niezależnie od tego, że wodór jest powszechny w całym wszechświecie, nie występuje naturalnie jako wolny pierwiastek lub gaz. Ponadto utrzymuje się naturalnie w związkach z kilkoma innymi pierwiastkami. Woda jest najbardziej rozpowszechnionym związkiem na Ziemi, który zawiera wodór. Metan jest inną cząsteczką zawierającą wodór. Można go również znaleźć w wielu innych związkach. Na przykład wodór może być obecny u prawie wszystkich żywych istot na planecie. Wykorzystanie wodoru jako nośnika energii jest skomplikowane, ponieważ wodór związany z ziemią można znaleźć tylko w związkach z innymi pierwiastkami. Zanim wodór będzie mógł zostać wykorzystany jako źródło energii, musi zostać oddzielony od surowca. Reformowanie parowe gazu ziemnego i elektroliza wody to dwie z najpopularniejszych obecnie stosowanych metod wytwarzania wodoru.
Według oświadczenia Międzynarodowej Agencji Energetycznej, światowe zapotrzebowanie na energię podwoi się do 2030 r. [ 41 ]. Istnieje wyraźna korelacja między wielkością populacji ludzkiej a ilością zużywanej energii. Według amerykańskiej Agencji Informacji Energetycznej (EIA) zapotrzebowanie na energię wzrasta wraz ze wzrostem populacji ludzkiej. Oczekuje się, że populacja świata wzrośnie trzykrotnie do 2030 r. W ciągu najbliższych 30 lat nastąpi 47-procentowy wzrost światowego zapotrzebowania na energię, głównie z powodu wzrostu populacji i ekspansji gospodarczej w rozwijających się krajach azjatyckich. Bez znaczącego postępu technologicznego lub zmian legislacyjnych, będzie to wymagało zwiększenia produkcji ropy naftowej i gazu ziemnego. Około 28% światowego zapotrzebowania na energię będzie zaspokajane przez paliwo płynne do 2050 r. w porównaniu z 27% zasobów energii odnawialnej. Oczekuje się, że zapotrzebowanie na paliwo płynne wzrośnie o 36%, a zapotrzebowanie na energię odnawialną o 165% w porównaniu z wartościami z 2020 r., które są brane pod uwagę w tym scenariuszu. Chociaż intensywność emisji dwutlenku węgla i energii maleje w gospodarkach rozwiniętych i wschodzących, EIA przewiduje, że emisje dwutlenku węgla związane z energią wzrosną do roku 2050 [ 42 ].
Metan, często znany jako gaz ziemny, jest najbardziej rozpowszechnionym źródłem energii, zawierającym jeden atom węgla i cztery atomy wodoru. Wodór wyłonił się jako paliwo alternatywne w ostatnich latach, a jego zapotrzebowanie ma wzrosnąć w przyszłych latach [ 43 ]. Wodór jest wytwarzany z odnawialnych źródeł, takich jak woda, co czyni go odnawialnym źródłem energii. Możliwe jest wykorzystanie małych urządzeń, takich jak ogniwa paliwowe, w celu przekształcania wodoru w wartościowe formy energii, takie jak elektryczność. Woda jest nieszkodliwym produktem ubocznym procesu konwersji wodoru na elektryczność. Wysoka gęstość energetyczna wodoru i korzyści dla środowiska sprawiają, że jest on idealnym źródłem paliwa. Ilustrację zawartości energii w różnych paliwach można znaleźć w tabeli 2 [ 44 ].
Tabela 2. Porównanie zawartości energii pomiędzy różnymi paliwami.
| Zawartość energii w paliwie (MJ/Kg) | Zawartość energii w paliwie (MJ/Kg) |
|---|---|
| Wodór | 120 |
| Skroplony gaz ziemny | 54.4 |
| Propan | 49,6 |
| Benzyna lotnicza | 46,8 |
| Benzyna samochodowa | 46.4 |
| Olej napędowy samochodowy | 45,6 |
| Etanol | 29.6 |
| Metanol | 19.7 |
| Koks | 27 |
| Drewno (suche) | 16.2 |
| Bagassa | 9.6 |
Wykorzystanie paliwa wodorowego jako zrównoważonego źródła energii może złagodzić problem ograniczenia paliw kopalnych i ma szeroki zakres zastosowań. Ponadto spalanie paliw kopalnych uwalnia niebezpieczne zanieczyszczenia jako produkty uboczne, w tym dwutlenek węgla, dwutlenek siarki i podtlenek azotu, które przyczyniają się do globalnego ocieplenia [ 45 ]. Istnieje wiele wskaźników paliwa, które dostarczają informacji o tym, jak paliwo wpływa na środowisko i jego wydajność, takich jak współczynnik oddziaływania na środowisko (EIF), współczynnik zazielenienia (GF) i współczynnik zawartości wodoru (HCF), jak pokazano na rysunku 4. Statystyki na rysunku 4 pokazują, że paliwo wodorowe ma minimalny współczynnik oddziaływania i możliwie największy współczynnik zazielenienia, co czyni je jednym z najbardziej ekologicznych paliw.

Rysunek 4. Różnorodne wskaźniki paliwa, które dostarczają informacji o tym, jak paliwo wpływa na środowisko i jego wydajność, są omawiane w czynnikach wpływu, takich jak współczynnik zazielenienia (GF), współczynnik zawartości wodoru (HCF) i współczynnik wpływu na środowisko (EIF) różnych paliw. Odpowiednie linie wskazują, że wraz ze wzrostem zawartości wodoru (HCF) źródła energii stają się bardziej ekologiczne (wzrost GF), a wpływ na środowisko (EIF) maleje. (Przedruk z [ 46 ]. Prawa autorskie (2022), za zgodą).
Przejście na odnawialne źródła energii odpowiada wykorzystaniu wodoru jako paliwa o zerowej emisji dla samochodów, sektorów przemysłowych i elektrowni w bezpieczny, opłacalny i długoterminowy sposób. W obecnej sytuacji gaz ziemny produkuje rocznie około 70 milionów ton wodoru, głównie poprzez reforming parowy, co stanowi 6% światowego wykorzystania gazu ziemnego [ 43 ]. Według Bartelsa i in. węgiel i gaz ziemny są najbardziej opłacalnymi metodami produkcji wodoru, przy czym prognozowane koszty wynoszą odpowiednio 0,36 USD i 1,83 USD za kg [ 47 ]. Reforming parowy jest prawdopodobnie najskuteczniejszą strategią, ale ma również najwyższe emisje CO2 i innych zanieczyszczeń, co zwiększa ogólny koszt wytwarzania wodoru w celu wychwytywania tych emisji. Według naukowców zgazowanie i piroliza mogą produkować wodór, którego koszt wynosi od 1,44–2,83 USD do 1,47–2,57 USD za kg. Z drugiej strony, koszt wytwarzania wodoru zależy wyłącznie od zdolności rafineryjnych, technologii, właściwości surowców, transportu, komunikacji, wsparcia logistycznego, użyteczności i opłacalności komercyjnej produktów ubocznych.
Możliwości wytwarzania i magazynowania wodoru nadal stanowią największą przeszkodę w jego powszechnym stosowaniu w wielu gałęziach przemysłu. Jeśli chodzi o innowacje technologiczne w produkcji, proces reformingu parowego w celu produkcji wodoru z paliw kopalnych należy do najbardziej ugruntowanych i opłacalnych metod [ 48 ]. To podejście nie jest zrównoważone, ponieważ jest w dużym stopniu uzależnione od paliw kopalnych. Kilka przeszkód uniemożliwia ogólnemu wzrostowi wytwarzania wodoru z reformingu parowego zaspokojenie globalnego popytu. Istnieje kilka przeszkód do pokonania, w tym (a) niewystarczająca ilość gazu ziemnego z powodu zwiększonego globalnego popytu; (b) znaczne finansowanie kapitałowe niezbędne do zaprojektowania infrastruktury wodorowej dostępnej w celu pokrycia globalnego wzrostu; (c) niewystarczające innowacyjne wsparcie dla opłacalnych technologii wychwytywania i składowania dwutlenku węgla oraz (d) ogromne emisje gazów cieplarnianych, które przyczyniają się do globalnego ocieplenia [ 49 ]. Wytwarzanie wodoru ze źródeł odnawialnych przyciąga wiele uwagi. Jednak takie postępy technologiczne są nadal w fazie wstępnej i są niebotycznie kosztowne w porównaniu z wytwarzaniem wodoru z paliw kopalnych.
Wymagane są znaczne środki ostrożności w celu zachowania wodoru w stanie skroplonym przy wysokich ciśnieniach powyżej 100 MPa i temperaturach kriogenicznych około −253 °C. Wielu badaczy interesuje się innowacyjnymi materiałami do magazynowania wodoru, takimi jak nanostruktury węglowe, metale i złożone wodorotlenki, które zostały niedawno odkryte [ 50 ]. Wysokie ciśnienie lub znacznie niższe temperatury kriogeniczne nie są wymagane do magazynowania wodoru w postaci stałej, co czyni go bezpieczniejszą i bardziej opłacalną metodą magazynowania wodoru. Komercyjne wdrażanie wodoru w przemyśle wymaga wydajnego pakowania, magazynowania i transportu. Materiał do magazynowania H 2 pokazany na rysunku 5 wymaga dalszych badań w celu zagwarantowania, że jest bezpieczny, godny zaufania i niedrogi [ 51 , 52 ]. Koncepcja magazynowania wodoru jest uznawana za trudną. Zastosowane materiały nie mogą aktywnie oddziaływać z wodorem ani żadnym innym procesem. Ponadto tradycyjne metody magazynowania wykorzystujące butle gazowe pod wysokim ciśnieniem (sprężony wodór) i ciekły wodór; dokładnie zbadano fizyczną adsorpcję H2 na materiałach o istotnych zmiennych, takich jak duża powierzchnia właściwa, oraz interkalację wodoru w metalach i złożonych hydrydkach prowadzącą do magazynowania H2 w metalach [ 53 , 54 , 55 , 56 ].

Rysunek 5. Porównanie pojemności magazynowej skroplonego wodoru w dostępnych pojemnikach z pojemnością systemów magazynowania wodoru opartych na różnych materiałach (Przedruk z [ 51 , 52 ]. Copyright (2022), za zgodą).
Vajo i in. pierwotnie opracowali układ 2LiBH 4 –MgH 2 i odkryli, że dehydrogenacja MgB 2 skutkowała redukcją entalpii reakcji do 25 kJ mol −1 H 2 . Odwracalne magazynowanie wodoru osiągnięto z akceptowalną wydajnością układu 2LiBH 4 –MgH 2 ; jednak napotkano wysokie temperatury i słabą kinetykę dehydrogenacji [ 57 ]. Kilka domieszek o działaniu katalitycznym może zwiększyć szerokie możliwości magazynowania wodoru układu 2LiBH 4 –MgH 2 . Jego właściwości dehydrogenacji i rehydrogenacji można w pewnym stopniu poprawić przez domieszkowanie układów LiBH 4 i LiBH 4 –MgH 2 odpowiednią ilością katalizatora, takiego jak metale, tlenki, halogenki, węgiel, kompozyty itp., jak pokazano w tabeli 3 , w celu uwolnienia wodoru w niskich temperaturach [ 58 ].
Tabela 3. Katalizatory domieszkowane LiBH4 wykazały właściwości magazynowania wodoru (Przedruk z [ 58 ]. Prawa autorskie (2022), za zgodą).
| Catalysts | Onset Desorption Temperature (°C) | Main Desorption Temperature (°C) | Desorption Capacity (wt%) | References |
|---|---|---|---|---|
| LiBH4@CA@CoNiB | 192 | 350 | 9.33 | [59] |
| LiBH4–Ni–TiO2@CA | – | 350 | 6.75 | [60] |
| 20 wt% Ni/G-doped LiBH4 | 180 | 275, 465 | 15.2 | [61] |
| 10 wt% Pt/G-doped LiBH4 | 230 | 290, 480 | 13.7 | [62] |
| 10 wt% Pt/C-doped LiBH4 | 280 | 430 | 16.3 | [63] |
| LiBH4-(Ac-carbon) | 277 | 380 | 7.1 | [64] |
| LiBH4-ACNFs | 274 | 350 | 11.7 | [65] |
| LiBH4 + mulberry-like CoB | 170 | 350 | 10.4 | [65] |
| LiBH4/Ni-TNT(2) | 100 | 260 | 11 | [66] |
| LiBH4–33 wt% Li3BO3 | 105 | 450 | 4.12 | [67] |
Całkowita światowa zdolność wytwarzania wodoru, w skrócie MMSCFD, wynosi 14 214 milionów standardowych stóp sześciennych dziennie [ 43 ]. Stany Zjednoczone Ameryki (3859 MMSCFD), Korea Południowa (1532 MMSCFD), Japonia (1425 MMSCFD), Niemcy (742 MMSCFD) i Kanada (446 MMSCFD) były pięcioma krajami produkującymi wodór w 2017 r. na podstawie dostępnych danych [ 68 ]. Wdrażanie wodoru dla odbiorców przemysłowych jest obecnie dochodowym biznesem na całym świecie. Zapotrzebowanie na wodór wzrosło ponad trzykrotnie od 1975 r. i nadal rośnie, jak pokazano na rysunku 6. Roczne zużycie wodoru w czystej postaci szacuje się na ponad 70 milionów ton (MtH 2 /rok). Wodór ten jest w całości pozyskiwany z paliw kopalnych, przy czym wytwarzanie wodoru stanowi 6% światowego gazu ziemnego i 2% światowego węgla [ 43 ]. W rezultacie wytwarzanie wodoru powoduje emisję CO2 wynoszącą około 830 milionów ton rocznie (MtCO2 / rok), co mniej więcej odpowiada emisjom CO2 Indonezji i Zjednoczonego Królestwa łącznie. Energy Transitions Commission (ETC) to globalny sojusz profesjonalistów z branży energetycznej, którego celem jest osiągnięcie zerowej emisji netto do 2050 r. zgodnie z celem utrzymania globalnego ocieplenia znacznie poniżej 2 °C, idealnie 1,5 °C [ 69 ]. Porozumienie paryskie, które weszło w życie w listopadzie 2016 r., ma na celu osiągnięcie tego i innych wyznaczonych celów. Jednak osiągnięcie celów paryskich będzie niemożliwe bez znaczących postępów ze strony krajów wschodzących. Wkład krajów wschodzących w globalną emisję gazów cieplarnianych był w przeszłości minimalny. Jednak nastąpiła zmiana w rocznym bilansie emisji. Sześciu z dziesięciu największych producentów paliw kopalnych należy do krajów rozwijających się i odpowiada za około 60% całkowitych rocznych emisji [ 70 ]. Aby sprostać zapotrzebowaniu energetycznemu krajów wschodzących, należy wziąć pod uwagę ograniczenia dotyczące emisji dwutlenku węgla. Nawet jeśli wszystkie uprzemysłowione kraje spełnią cele klimatyczne, biedniejsze kraje nie pójdą w ich ślady. W rezultacie energia bezemisyjna staje się coraz bardziej ekonomiczna. Według danych z 2018 r. całkowite światowe zużycie wodoru może wzrosnąć 5–7-krotnie ze 115 Mt rocznie do 500–800 Mt do 2050 r., wliczając wodór (i jego pochodne), przyczyniając się do 15–20% ostatecznego zapotrzebowania na energię, oprócz prawie 70% emisji spowodowanych przez bezpośrednią energię elektryczną [ 71 , 72 , 73 ].

Rysunek 6. Roczny wzrost światowego zapotrzebowania na wodór od 1975 r. (Przedruk z [ 43 ]. Copyright (2022), za zgodą).
W 2018 roku produkcja paliw kopalnych wyniosła 70 Mt, przy czym gaz ziemny (71%) i węgiel stanowiły większość produkcji (27%). Około 830 Mt CO2 zostało wyemitowane z powodu tej produkcji, co stanowi około 2,2% emisji CO2 związanych z energią . Ten wodór był głównie wykorzystywany w rafinacji (38 Mt), produkcji amoniaku (31 Mt, głównie do produkcji nawozów) i produkcji metanolu (12 Mt, używany głównie jako dodatek do paliwa i do produkcji tworzyw sztucznych) [ 71 ]. Zrównoważony wodór będzie coraz częściej zastępował wodór uzyskiwany z nieograniczonych paliw kopalnych w obecnych zastosowaniach i będzie wykorzystywany w różnych nowych technologiach w ciągu najbliższych 30 lat. Jego konkretna rola w porównaniu z innymi podejściami do dekarbonizacji (w szczególności bezpośrednią elektryfikacją) jest z natury nieznana w niektórych obszarach. Jednak realistyczne możliwości szacują, że gospodarka zeroemisyjna w 2050 roku będzie wymagała od 500 do 800 Mt wodoru rocznie [ 71 ].
3. Katalizatory dla technologii magazynowania i konwersji energii bezemisyjnej
Ogniwa paliwowe, baterie metalowo-powietrzne i rozszczepianie wody to przykłady technologii konwersji i magazynowania czystej energii, które są przedmiotem szeroko zakrojonych badań ze względu na ich wysoką wydajność, potencjalne zastosowania na dużą skalę oraz brak zanieczyszczeń lub emisji gazów cieplarnianych [ 74 ]. Jednak katalizatory z metali szlachetnych (takie jak platyna, Pt i jego pochodne) są często stosowane w urządzeniach energetycznych w celu stymulowania krytycznych procesów chemicznych, takich jak reakcja redukcji tlenu (ORR), reakcja wydzielania tlenu (OER) i reakcja wydzielania wodoru (HER). Ograniczone zasoby i wysoki koszt katalizatorów Pt uniemożliwiły komercjalizację tej technologii. W rezultacie konieczne jest opracowanie tanich, wysokowydajnych elektrokatalizatorów. Niniejsze proponowane badanie poświęcone jest temu kluczowemu tematowi w obszarze technologii zrównoważonej energii [ 74 , 75 ].
Zbadano różne materiały mogące zastąpić konwencjonalne katalizatory z metali szlachetnych, w tym metale nieszlachetne, tlenki metali, nanorurki węglowe, struktury metalo-organiczne (MOF), a nawet katalizatory jednoatomowe [ 76 ]. Song i in. zsyntetyzowali wydajny bifunkcyjny elektrokatalizator z mieszanych tlenków metali Ni-Co włączonych do węgla domieszkowanego kobaltem/azotem z hierarchiczną pustą nanostrukturą (H-Co/N–C@NiCo 2 O). Ich katalizator wykazuje doskonałą aktywność elektrokatalityczną i długoterminową stabilność zarówno dla ORR, jak i OER akumulatorów Zn-powietrze [ 77 ]. Dzięki wysokiemu potencjałowi początkowemu i dużej gęstości prądu granicznego Xiao i in. zsyntetyzowali 3D wysoce uporządkowany mezoporowaty kompozyt nano MnO 2 @Ni-pc, który znacznie poprawia wydajność ORR MnO 2 , przy jednoczesnym zachowaniu niskich kosztów [ 78 ]. Według Xu i in. opracowano ogólną technikę wytwarzania bimetalicznych katalizatorów jednoatomowych Ni i Fe ładowanych na grafen w celu zwiększenia aktywności OER [ 79 ]. Niedawno Qazi i in. z powodzeniem zastosowali piankę miedzianą o zmodyfikowanej powierzchni wraz z nano-heterostrukturami NiCo–NiCoO2 w celu uzyskania lepszego bifunkcyjnego materiału elektrodowego. Rysunek 7 ilustruje proces przygotowania i jego wydajność. Bimetaliczne cienkowarstwowe nano-heterostruktury NiCo–NiCoO2 @ Cu2O @ CF wykazują synergistyczny efekt podwójnie aktywnych metali Ni i Co w celu uzyskania imponujących małych nadpotencjałów 133 i 327 mV w celu uzyskania gęstości prądu 10 mA cm −2 dla HER i OER [ 36 ].

Rysunek 7. ( a ) Krzywe liniowej woltamperometrii przemiatającej (LSV) OER dla przygotowanych próbek elektrod IrO2 , CF, Cu2O @ CF, Ni-NiO@Cu2O @ CF, Co-CoO@Cu2O@CF i NiCo-NiCoO2 @ Cu2O @CF w środowisku alkalicznym. ( b ) Odpowiednie wykresy Tafela. ( c ) Krzywe LSV dla testu stabilności OER (2000 cykli), wstawka przedstawia zależność czasową OER od gęstości prądu przy stałym nadpotencjale 327 mV NiCo-NiCoO2 @ Cu2O @ CF bez mieszania. ( d ) Krzywe LSV HER dla przygotowanych próbek elektrod Pt/C, CF, Cu 2 O@CF, Ni-NiO@Cu 2 O@CF, Co-CoO@Cu 2 O@CF i NiCo-NiCoO 2 @Cu 2 O@CF w środowisku alkalicznym. ( e ) Odpowiednie wykresy Tafela. ( f ) Krzywe LSV dla testu stabilności HER (2000 cykli), wstawka przedstawia zależność czasową HER od gęstości prądu przy stałym nadpotencjale 133 mV NiCo-NiCoO 2 @Cu 2 O@CF bez mieszania. (Przedruk z [ 36 ]. Prawa autorskie (2022), za zgodą).
Katalizatory HER (reakcja wydzielania wodoru) są opracowywane na wiele sposobów, jak widać w przykładach podanych w Tabeli 4. Porównanie to opiera się na wydajności elektrokatalitycznej i charakterystyce kinetycznej tych katalizatorów w różnych scenariuszach reakcji. Elektrokatalizatory HER można podzielić na dwie kategorie. Pierwsza kategoria to elektrokatalizatory na bazie metali szlachetnych, a druga to elektrokatalizatory na bazie metali nieszlachetnych, obie omówione poniżej. Badanych jest kilka sposobów na poprawę wydajności elektrokatalizatorów na bazie metali szlachetnych, w szczególności katalizatorów na bazie Pt, przy jednoczesnym obniżeniu ceny elektrokatalizatorów. Na przykład stopowanie Pt z innymi tanimi metalami przejściowymi, które może zwiększyć wykorzystanie Pt, a synergistyczny wpływ stopu może zmienić otoczenie elektryczne w celu zoptymalizowania aktywności metali przejściowych i zwiększenia ich skuteczności. Inną kluczową techniką poprawy aktywności alkalicznych HER jest wiązanie Pt z innymi przyspieszaczami dysocjacji wody, co jest niezwykle istotne w zastosowaniach przemysłowych w różnych dziedzinach. Jeśli chodzi o katalizatory wysokowydajnego utleniania katalitycznego (HER) na bazie metali nieszlachetnych, duży nacisk położono na ich rozwój, głównie ze względu na obawy związane z niskimi kosztami i dostępnością zasobów dla całej planety.
Tabela 4. Przegląd badanych elektrokatalizatorów pod kątem skuteczności HER.
| Katalizator | η@10 mA/cm2 ( mV) | Stok Tafel | Elektrolit | Odniesienie |
|---|---|---|---|---|
| Ni-Cr@CF | 144 | 88 | 1M KOH | [ 38 ] |
| Współpracy WC@NC | 158 | 95 | 1M KOH | [ 80 ] |
| Ni-Mo-Cu | 240 | 200 | 6M NaOH | [ 81 ] |
| RuSe 2 /CNT) | 48 | 80 | 1M KOH | [ 82 ] |
| Cu@N-CNT/CF | 123 | 83 | 1M KOH | [ 83 ] |
| Azotek NiCo | 74 | 67 | 1M KOH | [ 82 ] |
| Cu/Cu2O , Cu | 130–260, 300–400 | 60–80, 200–300 | Neutralny, Kwaśny/Zasadowy | [ 84 ] |
| Ru 55 @CN | 31 | 39 | 1M KOH | [ 82 ] |
| NiCoP@Cu 3 P/CF | 54–263 | 72–110 | 1M KOH | [ 85 ] |
| Siarkowy-CuCo 2 O | 154 | 180 | 0,1M NaOH | [ 86 ] |
Odkryto również różne metody i procedury, które można wykorzystać do zminimalizowania zużycia metali szlachetnych, zwiększając jednocześnie ich aktywność i stabilność. Ekonomiczny katalizator na bazie Pt unieruchomiony na funkcjonalizowanym węglu Vulcan został zsyntetyzowany przez Luo i in. przy użyciu wykwintnej i łatwej w obsłudze techniki osadzania warstw atomowych (ALD) z procesu hydrotermalnego prekursora Ru i roztworu glikolu etylenowego, który wykazuje znacząco zwiększoną aktywność i stabilność HER [ 87 ]. Li i in. opracowali cztery modele COP (COP-Bn, z n = 3, 4, 5 i 6), przetestowali je przy użyciu metodologii teorii funkcjonału gęstości (DFT) i stwierdzili, że działają dobrze pod względem ORR. Chociaż ustalono, że nanomateriały węglowe domieszkowane heteroatomami mogą być stosowane jako skuteczny elektrokatalizator dla ORR, aktywność tych materiałów jest zmniejszona w warunkach kwaśnych [ 88 ].
Rysunek 8 przedstawia GO i jego pochodne, które są badane w różnych zastosowaniach elektrochemicznego magazynowania energii, w tym w bateriach, kondensatorach i ogniwach paliwowych, ze względu na ich doskonałe i unikalne cechy [ 89 , 90 , 91 ]. GO ma potencjał do działania jako utleniacz poprzez zmniejszanie swoich grup funkcyjnych tlenu, a tworzenie kompozytów przy użyciu niezwykłych właściwości GO jest doskonałym przykładem. Jego niezwykła konstrukcja zaowocowała silnymi i adaptowalnymi funkcjonalnościami, które są wykorzystywane w żywotnych instrumentach systemów energetycznych.
GO i rGO mają dużą powierzchnię, co czyni je idealnymi do wykorzystania jako materiały elektrodowe w różnych zastosowaniach, takich jak baterie, ogniwa paliwowe, kondensatory dwuwarstwowe i ogniwa słoneczne [ 92 , 93 , 94 , 95 ]. Rozwój GO jest łatwiejszy do skalowania niż rozwój niektórych innych związków grafenu. W rezultacie może być on stosowany w niedalekiej przyszłości w zastosowaniach związanych z energią. Ze względu na zdolność do magazynowania wodoru może on pewnego dnia stać się ważnym modelem magazynowania paliwa wodorowego w samochodach hybrydowych. Ze względu na swoją dużą pojemność, baterie litowo-jonowe zawierające nanokompozyty tlenku grafenu i rGO mogą być w stanie magazynować znaczne ilości energii. W tym konkretnym przypadku rGO został zamknięty w nanocząstkach tlenku metalu w celu poprawy wydajności tych materiałów w zastosowaniach w zestawach baterii. Projekt ten obejmował budowę systemu baterii litowo-jonowej przy użyciu materiału anodowego składającego się z Fe 3 O 4 pokrytego zredukowanym tlenkiem grafenu . Porównując urządzenie z układem zbudowanym w całości z czystego Fe 3 O 4 lub czystego Fe 2 O 3 , stwierdzono, że pojemność magazynowania energii i dobra trwałość urządzenia znacznie wzrosły [ 92 , 93 , 94 , 95 , 96 , 97 , 98 , 99 , 100 ].
Zhu i in. zastosowali złuszczanie wspomagane mikrofalami do syntezy rGO o dużej powierzchni, co spowodowało zmniejszenie ilości GO potrzebnej do produkcji superkondensatorów stosowanych w urządzeniach do magazynowania energii; podobne wyniki uzyskano w [ 37 , 101 ]. Po opublikowaniu swojego artykułu, Bo i in. pomyślnie wyprodukowali elektroniczne czujniki gazu i superkondensatory wykorzystujące kwas kawowy (CA)-rGO, obserwując, że mają one wyjątkową wydajność w potencjalnych zastosowaniach czujników i magazynowania energii [ 102 , 103 ].

Rysunek 8. Ilustracja zastosowań magazynowania energii elektrochemicznej opartego na GO (Przedruk z [ 104 ]. Prawa autorskie (2022), za zgodą).
4. Liczne podejścia do zrównoważonej produkcji wodoru
Wszystkie rodzaje wodoru wykorzystywane do przyspieszenia karbonizacji muszą być przyjazne dla środowiska. Można to osiągnąć za pomocą tzw. „zielonej” metody elektrolizy wody przy użyciu energii o zerowej emisji dwutlenku węgla. Z drugiej strony, wodór niskoemisyjny (ale nie zeroemisyjny) można wytworzyć, stosując „niebieską” ścieżkę, która obejmuje wydobywanie wodoru z węglowodorów gazu ziemnego, przy jednoczesnym włączeniu wychwytywania i składowania dwutlenku węgla (CCS) i zmniejszeniu emisji metanu (znaczącego gazu cieplarnianego) do niemal zera w całym procesie produkcji, przetwarzania, transportu i użytkowania gazu ziemnego. W rezultacie oczekuje się, że zrównoważona zielona metoda będzie dominować w dłuższej perspektywie, a niebieski wodór odegra kluczową rolę w jej przejściu i wybranych wyspecjalizowanych lokalizacjach. Różne ścieżki produkcji wodoru z odpowiadającymi im zaletami, wadami, surowcami, kosztami/kg i wydajnościami omówiono w Tabeli 5 .
Znaczna ilość gazu wodorowego jest obecnie wytwarzana za pomocą gazu ziemnego, reformingu parowo-metanowego (SMR) lub technologii zgazowania węgla (szczególnie w Chinach). Tylko niewielki procent jest wytwarzany w sposób niskoemisyjny/zerowy. Kilka metod może być stosowanych do produkcji wodoru o bardzo niskiej/zerowej zawartości węgla [ 71 ] ( Rysunek 9 ). Jednak wiele z nich znajduje się dopiero we wczesnej fazie rozwoju lub cierpi na wewnętrzne wady. Drogi produkcji wodoru z biomasy prawdopodobnie nie odegrają znaczącej roli ze względu na ogólnie ograniczone zasoby zrównoważonej biomasy; mogą jednak oferować ścieżki do szkodliwych emisji poprzez sekwestrację CO2 [ 62 , 65 , 71 , 105 ] .

Rysunek 9. Można sobie wyobrazić liczne czyste i zielone drogi wytwarzania wodoru (przedruk za zgodą) [ 71 ]. Z drugiej strony, moc wejściowa jest określana przez konstrukcję zakładu i zbieranie dwutlenku węgla. Proces spalania zazwyczaj generuje energię elektryczną z paliw kopalnych. * CCS oznacza wychwytywanie i składowanie dwutlenku węgla (przedruk z [ 106 ]. Copyright (2022), za zgodą).
Tabela 5. Różne ścieżki produkcji wodoru wraz z odpowiadającymi im zaletami, wadami, surowcami, kosztami/kg i wydajnością.
| Proces | Surowiec | Zalety | Wady | Efektywność (%) | Koszt produkcji wodoru (USD/kg) | Nr ref. |
|---|---|---|---|---|---|---|
| Reformowanie parowe | Gaz ziemny | Postęp technologiczny w procesach przemysłowych i istniejącej infrastrukturze Nie jest wymagany tlen. Funkcjonowanie w niskiej temperaturze Dobry stosunek H 2 /CO |
Emisja CO2 | 70–85 | 1,03–2,27 | [ 41 , 43 , 47 , 107 , 108 , 109 , 110 ] |
| Częściowe utlenianie (POX) | Gaz ziemny | Niskie wymagania odsiarczania Brak katalizatora Niska emisja metanu Istniejąca już infrastruktura i technologia |
Niski współczynnik H2 / CO Wysoka temperatura robocza Skomplikowany proces obsługi |
60–75 | 1–1,83 | |
| Reformowanie autotermiczne | Gaz ziemny | W porównaniu z POX wymagana jest niższa temperatura procesu Niższy poziom wycieku metanu Istniejąca infrastruktura i istniejąca technologia |
Wymaga powietrza i O2 Nowa technologia |
60–75 | 1,48 | |
| Piroliza biomasy | Biomasa | Surowce są powszechnie dostępne i tanie; neutralne pod względem emisji CO2 . | Tworzenie się smoły: ilość produkowanego H 2 zależy od dostaw surowców i zanieczyszczeń . | 35–50 | 1,25–2,20; 3,8 | |
| Gazyfikacja biomasy | Biomasa | Surowce są powszechnie dostępne i niedrogie; neutralne pod względem emisji CO2. | Tworzenie się smoły: zawartość H2 zależy od dostępności surowca i zanieczyszczeń | 35–50 | 1,77–2,05; 4,63 | |
| Biofotoliza | Woda; algi | Produktem ubocznym jest O2 ; praca w łagodnych warunkach; CO2 jest zużywany. Obfite dostawy |
Potrzeba światła słonecznego; niskie wskaźniki i wydajność H2 ; drogi surowiec; wrażliwość na O2 ; potrzeba dużej objętości reaktora | 0,5–10 | 1,42–2,13 | |
| Ciemna fermentacja | Biomasa organiczna | Proste; generowanie wodoru w warunkach bez dostępu światła; wspomaga recykling odpadów; brak ograniczeń dotyczących O2 ; neutralne pod względem CO2 Możliwość wykorzystania różnych strumieni odpadów Prosta technologia reaktora Wysokie wskaźniki produkcji |
Eliminacja kwasów tłuszczowych; niska wydajność i szybkość H2 , słaba wydajność konwersji; potrzeba dużej objętości reaktora; niskie usuwanie ChZT; różnorodność reaktorów; duża ilość produktów ubocznych |
60–80 | 2,57 | |
| Fotofermentacja | Biomasa organiczna | Wykorzystanie różnorodnych odpadów organicznych i ścieków; neutralne pod względem emisji CO2 ; wspiera recykling odpadów. Prawie całkowita konwersja substratu |
Requires sunlight; low H2 rates and yields; low conversion efficiency; O2 sensitive. Requires large reactor volume |
0.1 | 2.83 | |
| Photo-electrolysis | Water | Feedstock is plentiful; emission free Byproduct is O2 |
Low conversion performance; require sunlight; non-effective photocatalytic materials | 0.06 | 10.36 |
5. Strategie zerowej emisji netto do 2050 r.: znaczenie wodoru
Aby osiągnąć zerową emisję netto do roku 2050, potrzebne będą technologie z różnych źródeł. Podczas dekarbonizacji globalnego systemu energetycznego wyróżniają się następujące czynniki: zwiększona wydajność energetyczna, zmiana nawyków konsumentów, elektryfikacja, paliwa alternatywne, wodór oraz wychwytywanie, wykorzystywanie i składowanie dwutlenku węgla (CCUS). Rosnący udział wodoru w całkowitym końcowym zużyciu energii (TFC) odzwierciedla jego znaczenie w scenariuszu zerowej emisji netto. Wodór i paliwa na bazie wodoru stanowiły mniej niż 0,1 procenta w 2020 r., ale do 2030 r. wzrosną do 2% TFC, a do 2050 r. do 10% [ 111 , 112 ].
Jednak samo zwiększenie popytu nie wystarczy, aby wesprzeć wodór, istotny składnik dekarbonizacji. Generowanie wodoru powinno stać się również znacznie bardziej przyjazne dla środowiska niż jest teraz. Na przykład około 80% z 90 Mt H 2 wykorzystanych w 2020 r. pochodziło z paliw kopalnych, zasadniczo bez ograniczeń. Reszta składała się niemal w całości z gazów resztkowych z rafinerii i przemysłu petrochemicznego. Spowodowało to około 900 Mt emisji CO 2 z generowania wodoru, co jest równe całkowitym emisjom CO 2 Indonezji i Zjednoczonego Królestwa łącznie [ 43 , 113 ].
Produkcja wodoru doświadczy bezprecedensowej zmiany w ramach Scenariusza Zero Emisji Netto. Do 2030 r., gdy całkowita produkcja przekroczy 200 Mt H 2 , technologie niskoemisyjne będą stanowić 70% całkowitej produkcji (elektroliza lub paliwa kopalne z CCUS). Do 2050 r. produkcja wodoru wzrośnie do ponad 500 Mt H 2 dzięki technologii niskoemisyjnej. Aby osiągnąć te cele, operacyjna zdolność elektrolizy musiałaby wzrosnąć z obecnych 0,3 GW do prawie 850 GW do 2030 r. i ponad 3600 GW do 2050 r., podczas gdy CO 2 absorbowane podczas produkcji wodoru będzie musiało wzrosnąć z obecnych 135 Mt do 680 Mt w 2030 r. i 1800 Mt w 2050 r. ( Rysunek 10 ) [ 114 ].

Rysunek 10. Do roku 2050 rząd wyznaczył cele dotyczące możliwego wykorzystania wodoru w celu osiągnięcia zerowej emisji netto dwutlenku węgla. Z drugiej strony amoniak jest wykorzystywany jako surowiec do syntezy wodoru (Przedruk z [ 114 ]. Copyright (2022), za zgodą).
6. Przyszłe zastosowania wodoru
W 2020 r. globalne zużycie wodoru szacowano na około 90 Mt, co stanowi wzrost o 50% od początku stulecia. Rafinacja i wykorzystanie przemysłowe przyczyniają się do niemal całego tego zapotrzebowania. Rafinerie wykorzystują prawie 40 Mt H 2 rocznie jako surowiec, odczynniki lub źródła energii. W sektorach produkcji przemysłowej zapotrzebowanie jest nieco większe (ponad 50 Mt H 2 ), głównie na surowce. Około 45 Mt H 2 zapotrzebowania jest zaspokajane przez przetwarzanie chemiczne, które obejmuje trzy czwarte amoniaku i jedną czwartą metanolu. Pozostałe 5 Mt H 2 jest wykorzystywane jako bezpośrednio zredukowane żelazo (DRI) w procesie produkcji stali. Poza niewielkim wzrostem popytu na produkcję DRI, dystrybucja ta pozostała niemal stabilna od 2000 r. Wodór był zużywany w dużych ilościach na innowacyjne sposoby, z których większość miała miejsce w poprzednich dziesięciu latach, kiedy rozpoczęto wdrażanie pojazdów elektrycznych z ogniwami paliwowymi (FCEV), a programy pilotażowe natychmiast rozpoczęły dostarczanie wodoru do sieci gazowych i wykorzystywanie go do wytwarzania energii. Dzięki tym osiągnięciom znaczące postępy technologiczne w zakresie wodoru zmierzały w kierunku komercjalizacji [ 115 ].
Jednocześnie wzrosła świadomość globalnego ocieplenia, rządy i przedsiębiorstwa złożyły stanowcze obietnice zmniejszenia emisji CO 2 . Pomimo faktu, że przyspieszyło to wdrażanie wodoru w nowoczesnych innowacjach, nadal brakuje popytu w tej dziedzinie. Roczne zużycie wodoru w transporcie wynosi na przykład mniej niż 20 kt H 2 , co stanowi około 0,02 procent całkowitego zapotrzebowania na wodór. Zgodnie z ramami Net Zero do 2050 r. Międzynarodowej Agencji Energii, spełnienie rządowych celów dekarbonizacji wymagałoby znacznego przyspieszenia wdrażania technologii wodorowych w różnych sektorach przemysłu energetycznego. Wzmocnienie wodoru jako alternatywnego składnika energii jest projektem długoterminowym, ponieważ wschodzące paliwa mogą potrzebować kilku lat, aby w pełni zintegrować się z dostawami energii. W rezultacie konieczna jest natychmiastowa interwencja w celu przyspieszenia operacji skalowania i ustalenia okoliczności niezbędnych do zapewnienia, że do 2030 r. technologie wodorowe będą mogły zostać szeroko przyjęte i wykorzystane w długoterminowej strategii gospodarki niskoemisyjnej [ 116 ].
Pomimo ich obecnego znacznego tempa, istniejące projekty pokazują, że oczekiwane wdrożenie technologii wodorowej w wymagających kategoriach nie odpowiada jeszcze aspiracjom Scenariusza Net Zero Emissions. Obecny nacisk rządu położony jest na dekarbonizację wytwarzania wodoru, a nie na zachęcanie do popytu na nowe zastosowania. Poza godnymi uwagi wyjątkami w Chinach, Korei, Japonii i kilku krajach UE we wdrażaniu wielu rodzajów pojazdów FCEV, niewiele celów rządowych zakłada promowanie paliw opartych na wodorze w branżach końcowego zastosowania [ 117 , 118 ]. Ponadto obecne cele kraju dotyczące promowania wykorzystania wodoru do zastosowań przyszłościowych są niewystarczające, aby spełnić zobowiązania dotyczące zerowej emisji netto. Wyznaczanie celów i zadań jako długoterminowego wskazania jest niewystarczające do wytworzenia dynamiki rynku wymaganej do uwolnienia inwestycji sektora prywatnego i przyspieszenia wdrażania technologii wodorowej. Podstawowe polityki muszą uzupełniać plany, aby pomóc w ich spełnieniu, takie jak znaczące inicjatywy wzrostu, które ustanawiają odrębne rynki [ 116 , 119 , 120 ].
Istnieją cztery możliwe rodzaje zastosowań wodoru w gospodarce zeroemisyjnej, jak pokazano na rysunku 11 [ 121 ]:

Rysunek 11. Różne potencjalne zastosowania wodoru (Przedruk z [ 121 ]. Copyright (2022), za zgodą).
- ⮚ Obecne zastosowania wodoru stwarzają dobre perspektywy krótkoterminowego przejścia na czysty wodór i wysoki stopień przewidywalności popytu długoterminowego.
- ⮚ Istnieje pewność, że aplikacje te będą cieszyły się długoterminowym popytem, nawet jeśli ich stworzenie zajmie lata.
- ⮚ Okazje, które potencjalnie są krótkoterminowe, ale średnioterminowe.
- ⮚ Przyszłe zastosowania w zakresie względnych kosztów i korzyści w porównaniu z bezpośrednią elektryfikacją i innymi alternatywnymi metodami dekarbonizacji wciąż nie są pewne.
Obecne zastosowania wodoru, w których czysty wodór może tymczasowo zastąpić wytwarzanie szarego wodoru, zazwyczaj przy umiarkowanym ulepszeniu, i wyeliminować wytwarzanie 830 Mt CO2 , obejmują:
Rafinacja ropy naftowej , odsiarczanie i hydrokraking to dwa procesy, w których wykorzystuje się wodór w celu ulepszenia pozostałych ciężkich olejów. Wraz ze spadkiem zapotrzebowania na paliwa na bazie oleju, szczególnie w sektorze transportu, jego wykorzystanie zmniejszy się w średnim i długim okresie. Produkcja tworzyw sztucznych będzie wymagała mniej oleju ze względu na ponowne przetwarzanie i możliwe wykorzystanie biosurowców.
W 2020 r. największym pojedynczym użytkownikiem wodoru był przemysł rafinacji ropy naftowej (blisko 40 Mt H 2 ). Wodór jest wykorzystywany w rafineriach do usuwania zanieczyszczeń (szczególnie siarki) i ulepszania składu istniejącego ciężkiego oleju do lekkich produktów. Chiny wykorzystują najwięcej wodoru do rafinacji (około 9 Mt H 2 /rok), następnie Stany Zjednoczone (około 7 Mt H 2 /rok) i Bliski Wschód (około 4 Mt H 2 /rok). Te trzy obszary odpowiadają za znaczną część światowego popytu. Około połowa zapotrzebowania rafinerii na wodór jest zaspokajana przez wodór uboczny z innych operacji rafineryjnych (np. katalityczny reforming nafty) lub inne procesy petrochemiczne włączone do konkretnych rafinerii (np. krakery parowe). Pozostałe zapotrzebowanie jest zaspokajane przez specjalistyczną produkcję na miejscu lub wodór zewnętrznie nabywany od sprzedawców. Reformowanie gazu ziemnego stanowi najistotniejszą część produkcji na miejscu, z wyjątkiem zgazowania węgla, które stanowi około 20% zaangażowanej produkcji wodoru w chińskich rafineriach. Generowanie wodoru w celu zaspokojenia zapotrzebowania rafinacji wyemitowało ponad 200 Mt CO 2 w 2020 r. [ 122 , 123 ].
Amoniak jest wytwarzany przy użyciu procesu Habera-Boscha, w którym znaczącym graczem jest wodór [ 90 , 124 , 125 , 126 ]. Proces Habera-Boscha produkuje 180 Mt amoniaku rocznie, z czego 80 procent jest wykorzystywane do produkcji nawozów. W świetle rosnącego popytu spowodowanego zaawansowanymi zastosowaniami, przewiduje się, że popyt na amoniak dla obecnych użytkowników pozostanie na stałym poziomie lub nieznacznie wzrośnie. Oczekuje się, że energia wiatrowa i słoneczna odegrają kluczową rolę w przyszłych perspektywach energii zeroemisyjnej [ 91 , 127 , 128 , 129 ]. Długoterminowe zrównoważone magazynowanie energii jest wymagane w celu zrównoważenia popytu na energię z zapewnieniem energii niskoemisyjnej z tych przerywanych źródeł. Zrównoważona produkcja amoniaku ma potencjał, aby wpłynąć na transformację na energię zeroemisyjną poprzez dekarbonizację jego obecnego znaczącego zastosowania w produkcji nawozów. Być może co ważniejsze, ma następujące możliwe zastosowania:
-
Energię chemiczną można magazynować i transportować za pomocą amoniaku, który rozkłada się całkowicie lub częściowo, a produktem ubocznym jest wodór.
-
Gdy jest stosowany jako paliwo w transporcie, może być bezpośrednio spalany w silniku lub przekształcany w energię elektryczną poprzez reakcję chemiczną z powietrzem otoczenia w ogniwie paliwowym.
-
Ciepło jest magazynowane poprzez absorpcję wody i przemiany fazowe materiału (na przykład z cieczy w gaz).
Amoniak może być podstawą nowego, zintegrowanego globalnego systemu magazynowania i dystrybucji energii odnawialnej ze względu na stosunkowo wysoką gęstość energii wynoszącą około 3 kWh/litr oraz istniejącą międzynarodową infrastrukturę transportową i magazynową [ 130 , 131 ]. Te cechy pokazują, że amoniak może być opłacalny do przesyłania energii bezemisyjnej drogą, koleją, statkiem lub rurociągiem. Amoniak jest wykorzystywany jako nawóz od ponad wieku, odgrywając kluczową rolę w zapewnianiu światu wystarczających dostaw żywności. Amoniak jest obecnie produkowany głównie poprzez parową reformę metanu w celu wytworzenia wodoru, a następnie przepuszczany przez proces Habera-Boscha, który syntetyzuje amoniak [ 103 , 132 ]. Łagodna produkcja amoniaku z możliwymi obecnymi i przyszłościowymi zastosowaniami jest pokazana na rysunku 12. Produkcja amoniaku przyczynia się do około 1,8 procent światowych emisji CO 2. Generowanie wodoru, albo poprzez wychwytywanie i magazynowanie dwutlenku węgla, albo poprzez elektrolizę wody wykorzystującą zrównoważoną energię, jest głównym celem rozwiązań dekarbonizacyjnych. Amoniak może mieć znaczący wpływ na nadchodzące dekady, umożliwiając nam odejście od ogólnoświatowej zależności od paliw kopalnych i wnosząc istotny wkład w łagodzenie zmian klimatycznych.

Rysunek 12. Produkcja łagodnego amoniaku z możliwymi obecnymi i przyszłymi zastosowaniami (Przedruk z [ 132 ]. Prawa autorskie (2022), za zgodą).
Bezpośrednie wychwytywanie i składowanie CO2 z powietrza : Dobrze znanym faktem jest, że dwutlenek węgla jest jednym ze składników powietrza, które przyczyniają się do globalnego ocieplenia i emisji gazów cieplarnianych [ 133 ]. Globalne emisje dwutlenku węgla przypisuje się głównie działalności przemysłowej, a emisje związane z transportem i innymi podobnymi źródłami przyczyniają się do pozostałej części [ 134 ]. Te niebezpieczne gazy muszą zostać zredukowane, aby przywrócić integralność ekosystemów. W tym celu najwybitniejsze mózgi w dziedzinie nauki o energetyce muszą się zjednoczyć i opracować zrównoważone technologie, aby osiągnąć ten cel. Emisje dwutlenku węgla (CO2 ) drastycznie rosną wraz z postępem gospodarki. Eliminacja CO2 jest wymagana, aby osiągnąć zerową emisję dwutlenku węgla [ 135 , 136 ]. Aktywnie poszukuje się kilku technik wychwytywania i składowania CO2 , aby utrzymać go poza środowiskiem i zminimalizować potencjalne zniszczenia. Jednak takie postępy są nadal w toku i napotykają problemy, takie jak niska wydajność, utrata energii i inne kwestie. W rezultacie badania skupiły się na skuteczniejszych technologiach ograniczania emisji CO 2 , takich jak ogniwa paliwowe [ 72 , 137 , 138 , 139 ].
Wychwytywanie i składowanie dwutlenku węgla to przełomowa metoda obniżania poziomu CO2 w atmosferze i przechowywania CO2 w sposób zapobiegający jego uwalnianiu. Przez dziesięciolecia CO2 był wykorzystywany do zwiększania efektywności wydobycia ropy ze złóż; dlatego też technika ta jest znacznie powszechniej stosowana w rafineriach [ 140 , 141 , 142 , 143 ]. CO2 może być wychwytywany z atmosfery za pomocą różnych metod, w tym sekwestracji geologicznej, składowania go w morzach i stosowania struktur metalo-organicznych (MOF) [ 144 , 145 ]. Ilość wychwytywanego rocznie CO2 jest ogromna, co wymaga znacznej ilości miejsca do magazynowania. W rezultacie składowanie CO2 pod ziemią jest postrzegane jako realna opcja, ponieważ dostępna powierzchnia jest wystarczająca do przechowywania całego wychwyconego CO2 .
Niestety, z tym sposobem magazynowania wiążą się problemy z wyciekami; w związku z tym wiele osób zajmuje się analizą tej technologii i tworzeniem nowych strategii w celu zmniejszenia takich problemów [ 146 , 147 , 148 , 149 ]. Przeprowadzono dokładną ocenę strategii zarządzania magazynowaniem podziemnym. Często lepiej jest wykorzystać zebrany CO2 w substancjach, takich jak gaz syntezowy, metanol i inne związki chemiczne, poprzez różne procesy, takie jak elektrochemiczna lub biochemiczna transformacja zmagazynowanego CO2 do wykorzystania w przyszłości. Ze względu na rosnące koszty i brak zysku pieniężnego przedsiębiorstwa uważają, że przechowywanie CO2 w nieskończoność jest wyzwaniem . Gdy badane są technologie, takie jak elektrochemiczna konwersja CO2 i ulepszone odzyskiwanie ropy naftowej na bazie CO2 , mogą one pomóc przedsiębiorstwom w zarabianiu pieniędzy [ 150 , 151 , 152 ].
Ze względu na przełomy technologiczne, wdrażanie zaawansowanych technologii stanie się w przyszłości coraz ważniejsze. Opracowano ogniwa paliwowe elektrochemiczne w celu wytwarzania paliwa i energii z CO2 [ 153 , 154 , 155 ] . Jest całkiem możliwe, że wytwarzanie energii z węgla, które znacznie zwiększa emisję CO2 , zostanie zastąpione ogniwami elektrochemicznymi. Ze względu na różne osiągnięcia w systemach, takich jak ogniwa koelektrolizera tlenków stałych (SOCE) i reaktora formowania węgla (CFR), oczekuje się wzrostu rynku ogniw paliwowych elektrochemicznych.
Aby przekształcić CO2 w sole korozyjne i formatowe kwasu mrówkowego, norweska firma DNV GL opracowała metodę elektrochemicznej redukcji dwutlenku węgla do kwasu mrówkowego (ECFORM). Jak pokazano na rysunku 13 , podejście to wykorzystuje reaktor elektrolizy [ 156 , 157 ]. Wytwarza on sole mrówczanowe z CO2 , używając amalgamatu na bazie cyny jako katod, podczas gdy anoda generuje tlen. Ponadto membrana jonowa jest również częścią konstrukcji reaktora. Potencjał ogniwa reaktora jest niski, a trudności związane z oporem zwiększają wydajność energetyczną procedury, czyniąc ją bardziej wykonalną komercyjnie [ 158 ]. Ogniwo zużywa około 5,5 MWh/tonę energii, co można zaspokoić ze źródeł odnawialnych. Norweski producent opracował półpilotażowy reaktor ECFORM. Dzienny limit obniżania CO2 wynosi około 1 kg dziennie. Kwas mrówkowy jest syntetyzowany w ilości równej ilości wykorzystanego CO2, przy czym każda tona wykorzystanego CO2 powoduje redukcję emisji CO2 o 1,04 tony [ 158 , 159 ] .

Rysunek 13. Reaktor elektrolizy ECFORM (Przedruk z [ 157 ]. Prawa autorskie (2022), za zgodą).
Metanol jest obecnie produkowany w tempie 100 Mt rocznie z gazu ziemnego lub wodoru pochodzącego z węgla, dwutlenku węgla i tlenku węgla. Farby, tworzywa sztuczne i materiały wybuchowe to tylko kilka przykładów zastosowań metanolu. Jeśli ta tendencja się utrzyma, zapotrzebowanie na tworzywa sztuczne wykonane ze źródeł odnawialnych niewątpliwie wzrośnie. Produkcja metanolu zajmuje drugie miejsce wśród przemysłowych konsumentów wodoru ze wskaźnikiem zużycia 130 kg H2 / t. Wielorakie zastosowania paliw są niezbędne bezpośrednio przed lub po konwersji formaldehydu (np. eter metylowo-tert-butylowy). Szacuje się, że 100 Mt globalnie wytwarzanego metanolu przyczynia się do 28% zużycia wodoru w przemyśle i 25% zapotrzebowania sektora chemicznego. Wykorzystując węgiel jako alternatywę dla tradycyjnych procesów produkcyjnych opartych na ropie naftowej, metanol jest używany jako pośrednik do wytwarzania olefin (niezbędnych półproduktów chemicznych do produkcji tworzyw sztucznych). Średnio produkcja metanolu wytwarza 2,2 tony CO2 na każdą tonę produktu końcowego. Ze względu na rosnące zapotrzebowanie na amoniak i metanol, przewiduje się wzrost zapotrzebowania przemysłu chemicznego na wodór [ 160 , 161 , 162 ].
Metanol jako źródło produkcji wodoru na pokładzie: Istnieją obawy dotyczące przechowywania i transportu wodoru. Stąd metody produkcji na miejscu zyskują na popularności. Ze względu na wysoki stosunek wodoru do węgla (H/C), wszechstronność i zrównoważony rozwój, metanol jest jednym z nośników wodoru, który przyciągnął najwięcej uwagi w ostatnich latach. Wodór jest promykiem nadziei na transformację energetyczną, ponieważ ma potencjał do zrównoważonej transformacji zarówno transportu, jak i procesów przemysłowych. Jednak obecnie dostępna jest tylko ograniczona podaż, ponieważ transport wodoru jest tak skomplikowaną operacją. Znalezienie rozwiązania tego problemu może być możliwe poprzez przekształcenie wodoru w metanol. Rzeczywiście, metanol jest prostszy w transporcie niż wodór, ale można go również praktycznie przechowywać w temperaturze pokojowej i pod ciśnieniem. Stanowi to podstawę do opracowywania przyjaznego dla środowiska wodoru w miejscach o dużym nasłonecznieniu, a także jego przekształcania w metanol i uproszczonej dostawy. Dwutlenek węgla niezbędny do syntezy metanolu można pozyskać na jeden z dwóch sposobów: albo usuwając go ze środowiska, albo uzyskując go z działalności przemysłowej, takiej jak produkcja cementu. Ponadto jeden litr metanolu może dostarczyć około 4,8 kilowatogodzin energii, co czyni go źródłem paliwa o bardzo dużej gęstości energii. Ponadto Międzynarodowa Agencja Energetyczna prognozuje, że cena metanolu będzie bardzo konkurencyjna, w zakresie sześciu centów za kilowatogodzinę w niedalekiej przyszłości [ 163 , 164 ].
Aby w pełni wykorzystać energię zgromadzoną w metanolu, w miejscu, w którym potrzebny jest wodór, na przykład w samochodzie, wykorzystuje się reformer metanolu i parę wodną, aby przekształcić metanol z powrotem w wodór i dwutlenek węgla. Dlatego też cały ślad węglowy nie jest ani dodatni, ani ujemny. Jednak tradycyjne reformery nadal mają kilka niedociągnięć, które należy rozwiązać. Rozważmy na przykład katalizatory niezbędne do zajścia reakcji. Składają się one z katalizatorów proszkowych, które łączą tlenek miedzi i tlenek cynku, które są wprowadzane do reaktora w postaci wytłaczanych peletek. Z drugiej strony, stały ruch wymagany w zastosowaniach mobilnych zawsze powoduje pogorszenie stanu katalizatora, co zanieczyszcza ogniwo paliwowe. Ponadto materiał katalizatora nie jest wykorzystywany w maksymalnym stopniu, a szybkość reakcji jest niska, ponieważ temperatury, w których zachodzi reakcja, są stosunkowo niskie. Zarządzanie ciepłem stanowi kolejną przeszkodę: reaktor potrzebuje źródła ciepła do zasilania procesu reformowania parowego, ale to również tutaj traci się znaczną część wydajności. Ciepło wytwarzane przez gazy odlotowe ogniwa paliwowego również nie może być efektywnie wykorzystane. Wymagane są zaawansowane badania w celu zbadania i zaprojektowania kompleksowej sieci zaopatrzenia i popytu na wodór, która synchronicznie spełnia ekonomiczne, wydajne i osiągalne punkty odniesienia, biorąc pod uwagę koszty produkcji i transportu, skuteczność konwersji energii, kwestie bezpieczeństwa i ramy czasowe transformacji struktury energetycznej. Jedno z tych podejść obejmuje produkcję wodoru na miejscu przy użyciu ciekłego nośnika wodoru, który jest zarówno odnawialny, jak i wystarczająco stabilny, aby można go było stosować w zastosowaniach pokładowych [ 163 , 164 ].
Żelazo i stal: Przemysł żelaza i stali odpowiada za 10% całkowitego zużycia wodoru w przemyśle, ze względu na jego wykorzystanie w procesie produkcji stali DRI-EAF, co stanowi 7% całkowitej produkcji stali surowej na świecie. Kiedy ruda żelaza jest redukowana do żelaza gąbczastego w procesie DRI, wodór jest wytwarzany jako składnik gazu syntezowego. W oparciu o źródło energii wykorzystywane w produkcji DRI, gaz syntetyczny łączy tlenek węgla i wodór. Na każdą tonę żelaza gąbczastego potrzeba około 40 kg gazu wodorowego. Tradycyjnie kombinacja DRI może mieć zawartość wodoru w zakresie od 0% do 70%. Obecnie najpopularniejsza metoda produkcji stali (zintegrowana droga, składająca się z wielkiego pieca i zasadowego pieca tlenowego) nie wymaga wodoru, ponieważ redukuje rudę żelaza gazami bogatymi w tlenek węgla. Jednak ograniczona ilość wodoru jest nadal wytwarzana jako produkt pośredni i produkt uboczny w gazach odlotowych wielkiego pieca. W prognozie zadeklarowanych zobowiązań zużycie wodoru z żelaza i stali wzrośnie prawie dwukrotnie do roku 2030 i ponad pięciokrotnie do roku 2050 w wyniku opublikowanych programów i strategii, a także zwiększenia produkcji stali poprzez proces DRI-EAF [ 165 , 166 ].
Produkcja stali pierwotnej obecnie odpowiada za 7% (3 Gt) światowych emisji CO2 z sektora energetycznego i przemysłowego, gdzie wodór może zastąpić węgiel koksowy jako środek redukujący. Procesy bezpośredniej elektrolizy CCU/S i rudy żelaza to dwie opcje głębokiej dekarbonizacji, które osiągnęły dojrzałość technologiczną na skalę przedkomercyjną. Arcelor Mittal, BaoWu Steel, SSAB i ThyssenKrupp należą do czołowych firm stalowych, które ustaliły cele zerowej emisji netto do 2050 r., a technologie wodorowe zostały uznane za znaczącą technologię. Liczne programy pilotażowe badają również możliwość współpodawania wodoru do istniejących wielkich pieców w celu zwiększenia efektywności GHG w fazie przezbrajania [ 167 , 168 , 169 ].
Żegluga dalekobieżna: Nowy artykuł ETC sugeruje, że transport dalekobieżny może wykorzystywać paliwa na bazie wodoru, takie jak amoniak lub metanol, spalane w ulepszonych wersjach obecnych silników morskich. Bezpośrednia elektryfikacja promów i statków wycieczkowych na krótkich dystansach może również wykorzystywać wodór jako paliwo [ 120 , 170 , 171 ].
Lotnictwo długodystansowe: Bezpośrednia elektryfikacja jest obecnie trudna do wdrożenia w przypadku lotów długodystansowych. Najbardziej opłacalna metoda dekarbonizacji prawdopodobnie wymagałaby wdrożenia bezemisyjnego substytutu obecnego paliwa lotniczego. Sektor lotnictwa komercyjnego może potrzebować syntetycznego paliwa lotniczego „power to liquid”, jeśli paliwa odnawialne będą ograniczone. Według niedawnej oceny ATAG (Air Transport Action Group) paliwa syntetyczne będą z czasem dramatycznie rosły. UE poważnie debatuje nad dyrektywą paliwową w celu promowania tworzenia zrównoważonych ścieżek paliw lotniczych (SAF). W przypadku nowoczesnych samolotów wodór może być bezpośrednio wykorzystywany na krótszych dystansach [ 172 , 173 , 174 ].
Równoważenie systemu energetycznego: Paliwa hybrydowe są uważane za istotny interes w utrzymaniu równowagi sezonowej i generatorów synchronicznych w sieciach energetycznych pod wpływem zmiennych odnawialnych źródeł energii (raport ETC na temat czystej elektryfikacji). Dopóki źródło energii jest ważniejsze niż popyt, elektroliza będzie generować wodór. Gdy popyt przekroczy podaż, zostanie on ponownie przekształcony w energię elektryczną (najpewniej poprzez spalanie w turbinach gazowych) [ 175 , 176 ].
Potencjalne zastosowania krótkoterminowe, ale przejściowe: Istnieje wiele możliwych zastosowań krótkoterminowych, przejściowych, które mogą pomóc w ograniczeniu emisji z infrastruktury wysokoemisyjnej, która ostatecznie zostanie wycofana w gospodarce o zerowym bilansie netto w nadchodzących latach [ 177 , 178 ]:
- ⮚
-
Współspalanie amoniaku w elektrowniach węglowych : Współspalanie amoniaku będzie opłacalne jedynie w krajach, w których obowiązują znaczne ograniczenia w dostawach energii odnawialnej. W Japonii testowane są obecnie elektrownie amoniaku opalane węglem. Wykorzystanie amoniaku jako produktu ubocznego nie powinno opóźniać zamknięcia elektrowni opalanych węglem [ 179 , 180 , 181 ].
- ⮚
-
Współspalanie wodoru w elektrowniach gazowych: Wodór i nowoczesne turbiny mogą wykorzystywać do 50% wodoru przy niskich nakładach inwestycyjnych. Aby osiągnąć pełną dekarbonizację przemysłu elektroenergetycznego, konieczne będzie wdrożenie albo zdolności nowoczesnych turbin do wykorzystywania 100% wodoru, albo fundamentów wychwytywania i składowania dwutlenku węgla (CCS). (Raport ETC na temat czystej elektryfikacji) [ 180 , 182 ].
- ⮚
-
Współzasilanie wodorem wielkich pieców hutniczych : Współzasilanie wodorem wielkich pieców hutniczych, zakładów amoniaku i rafinerii może znacznie przyspieszyć wczesne etapy komercjalizacji zielonego wodoru. Niestety, tylko niewielkie ilości czystego i łagodnego wodoru mogą być współzasilane, zanim konieczne będą poważniejsze dostosowania aktywów [ 183 , 184 , 185 ].
- ⮚
-
Włączenie minimalnej ilości wodoru do dostępnych sieci gazu ziemnego: Włączenie skromnej ilości wodoru do istniejącej infrastruktury przesyłowej stymuluje wczesne zapotrzebowanie na wodór bezemisyjny i zmniejsza surowość emisji dwutlenku węgla związaną z wykorzystaniem metanu. Pękanie korozji naprężeniowej rur stalowych i konieczność modyfikacji lub wymiany urządzeń prawdopodobnie ograniczą to mieszanie do 5–20 procent objętości. Większe ilości gazu wymagają rozległych modernizacji sieci gazowych i urządzeń (w tym do 100 procent). Niskopoziomowe łączenie się wodoru w sieci miałoby znaczący wpływ na przemysłowych odbiorców gazu ziemnego (np. sektor petrochemiczny), ponieważ obniża jakość surowca gazu ziemnego [ 186 , 187 , 188 ].
Potencjalne praktyczne implikacje: W przypadku gdy względne korzyści w porównaniu z alternatywnymi możliwościami dekarbonizacji są obecnie nieznane, ponieważ wytwarzanie energii elektrycznej stale się poprawia, a przełomy techniczne/kosztowe, które mogłyby wpłynąć na ich opłacalność ekonomiczną w przypadku wodoru, są prawdopodobne, ale zazwyczaj nie są uwzględniane:
- ⮚
-
Transport dalekobieżny: Pociągi, autobusy i wózki widłowe to przykłady transportu dalekobieżnego. Pojazdy elektryczne (BEV) mogą konkurować z wodorowymi FCEV na szerszym zakresie odległości i rozmiarów ze względu na drastyczne obniżki cen akumulatorów litowo-jonowych i ciągły postęp w gęstości energii akumulatorów i czasie ładowania. Jest to szczególna zaleta dla strategii biznesowych i kanałów dystrybucji, które zapewniają urządzenia do ładowania nocnego i są wysoce odpowiednie dla tego produktu. Jednak FCEV mogą odgrywać kluczową rolę w sektorze transportu dalekobieżnego tylko wtedy, gdy ciężarówki rzadko wracają do terminali na noc w regionach, w których nie można zapewnić gniazd ładowania o dużej pojemności, lub w przypadku zastosowań energochłonnych (np. duże obciążenia, chłodnie) [ 189 ]. Ponadto pociągi napędzane wodorem mogą być wykorzystywane w sieciach kolejowych dalekobieżnych, w których zapewnienie energii elektrycznej napowietrznej jest nieopłacalne. Wózki widłowe napędzane wodorem mogą konkurować z pojazdami elektrycznymi zasilanymi akumulatorami (BEV) w różnych zastosowaniach, ponieważ (a) ich niższa tolerancja temperaturowa jest wyższa i (b) BEV ładują się szybciej niż pojazdy konwencjonalne. Podobnie wodór może być stosowany w maszynach górniczych i ciężarówkach o dużej pojemności oraz w pomocniczych usługach lotniskowych. [ 190 , 191 ].
- ⮚
-
Systemy ogrzewania domów: Istnieje kilka czynników, które należy wziąć pod uwagę przy dekarbonizacji ogrzewania domów. Energia elektryczna (zwłaszcza jeśli używane są pompy ciepła) jest prawie zawsze bardziej wydajna (nawet pięć lub sześć razy) i tańsza niż doprowadzanie wodoru do kotłów wodorowych w niedawno wybudowanych i odnowionych budynkach. Wykorzystanie spalania paliwa wodorowego może być rozwiązaniem dekarbonizacji w miejscach, w których gaz ziemny jest powszechnie używany do ogrzewania, a bezpośrednia energia elektryczna nie jest dostępna (np. z powodu niewystarczającego materiału izolacyjnego budynku). Jednak w zaangażowanym systemie zasilania wodorem wiązałoby się to z dużymi kosztami i wymagałoby renowacji lub wymiany istniejących sieci gazu ziemnego. Mogłoby to mieć poważne problemy z opinią publiczną i bezpieczną obsługą [ 192 , 193 , 194 ].
- ⮚
-
Wodór do krótkotrwałego zasilania awaryjnego w określonych miejscach o dużym zużyciu energii: Jako zapasowe źródło zasilania dla niektórych obiektów o dużym zużyciu energii wodór może być bardziej opłacalny niż ogniwo paliwowe do zasilania infrastruktury danych w przypadku przerw w dostawie prądu. Akumulatory będą prawdopodobnie najbardziej opłacalnym wyborem w przypadku krótszych okresów przechowywania (np. poniżej 4 godz.), ponieważ korzyści skali komercyjnej w branży pojazdów elektrycznych zachęcą do dalszych oszczędności kosztów i poprawy wydajności. Zrównoważone substytuty wodoru mogą być lepszą opcją jako długoterminowy plan awaryjny, niż droższe generatory prądu z silnikiem Diesla [ 195 , 196 , 197 ].
- ⮚
-
Przemysłowe wykorzystanie ciepła o wysokiej temperaturze: Na przykład produkcja cementu wymaga wysokich temperatur powyżej 1000°C. Bezpośrednia elektryfikacja tego ciepła może być możliwa w przyszłości, chociaż trwające wysiłki są na poziomie TRL 4 (poziom gotowości technicznej). Produkcja cementu w Wielkiej Brytanii wykorzystuje obecnie bioenergię w 17 procentach procesu, ale oczekuje się, że ogólna zrównoważona podaż biomasy będzie ograniczona (raport ETC na temat biogospodarki). Produkcja cementu może być lepiej obsługiwana przez wykorzystanie paliw kopalnych związanych z CCS (które będą konieczne do zbierania emisji z procesu cementowania w każdym przypadku) niż wodoru, który potencjalnie może być używany do osiągania ekstremalnie wysokich temperatur, zgodnie z szeregiem badań. Jednak dokładna i spójna równowaga między bezpośrednią elektrycznością a wodorem w tych branżach jest nieznana. Ulepszenia techniczne są konieczne dla obu ścieżek w innych procesach ciepła o wysokiej temperaturze (np. piece, kotły, palniki w rafineriach, przemysł szklarski, ceramiczny) [ 198 , 199 , 200 , 201 ].
- ⮚
-
Produkcja tworzyw sztucznych i innych chemikaliów: Wodór może być stosowany w nowych metodach produkcji tworzyw sztucznych i chemikaliów, takich jak metanol-olefina (MTO) i metanol-aromaty (MTA). Do tych procedur konieczne będzie wykorzystanie długoterminowych źródeł CO2 ( np. pochodzących z bezpośredniego wychwytywania powietrza lub zrównoważonej biomasy). Bardziej wydajne alternatywy dekarbonizacji mogą obejmować połączenie bardziej rozległego recyklingu (co zmniejsza zapotrzebowanie na pierwotną produkcję tworzyw sztucznych) i bezpośredniego wykorzystania biosurowców (jeśli są dostępne, ponieważ istnieje ograniczona zrównoważona podaż) [ 202 , 203 , 204 ].
Zastosowania farmaceutyczne: Wodór jest szeroko stosowany w przemyśle farmaceutycznym, gdzie jest używany do produkcji niektórych leków [ 205 , 206 ]. Wodór może być używany do produkcji nadtlenku wodoru, cukru stołowego i kwasu solnego, które są wykorzystywane w przemyśle farmaceutycznym. W sektorze farmaceutycznym nadtlenek wodoru jest przezroczystą cieczą, często uznawaną za krytyczny środek chemiczny i utleniacz [ 207 ]. Technika autooksydacji antrachinonu wytwarza bezbarwną i bezwonną ciecz [ 208 , 209 ]. Wodór, powietrze i antrachinon są surowymi składnikami tej syntezy. W ciągłym cyklu uwodornienie, filtracja, utlenianie i ekstrakcja następują po sobie. Przeciwdrobnoustrojowe, przeciwzakaźne i biobójcze właściwości nadtlenku wodoru sprawiają, że jest on popularnym wyborem [ 210 , 211 ]. Nadtlenek wodoru może być wykorzystywany w przemyśle jako środek utleniający w długoterminowych procesach utleniania. W naukach biomedycznych wykazano, że nadtlenek wodoru jest silniejszym utleniaczem niż bardziej niebezpieczne utleniacze (np. chromiany i podchloryn) [ 212 ]. Coraz częściej badania naukowe w naukach medycznych skupiają się na wykorzystaniu wodoru jako leczniczego gazu leczniczego. Iida i in. opisali zastosowanie wodoru cząsteczkowego w celu złagodzenia urazów reperfuzyjnych lub reoksygenacyjnych [ 213 , 214 ]. Uszkodzenie tkanek wywołane anoreksją, znane również jako uraz niedokrwienno-reperfuzyjny, występuje, gdy przepływ krwi zostaje przerwany na krótki okres. W badaniach biomedycznych stwierdzono, że wodór ma właściwości przeciwzapalne, przeciwalergiczne i przeciwapoptotyczne (tj. zaprogramowana śmierć komórki) [ 215 ]. Zastosowanie wodoru w leczeniu reumatoidalnego zapalenia stawów, zawału pnia mózgu, cukrzycy, chorób neurodegeneracyjnych, raka i stresu oksydacyjnego wywołanego wysiłkiem fizycznym lub sportem to jedne z innych terapeutycznych zastosowań wodoru, które zostały ustalone [ 216 , 217 , 218 , 219 , 220 , 221 , 222 , 223 , 224 ]. Wodór jest składnikiem regulującym fizjologię i metabolizm, który reguluje fosforylację białek i ekspresję genów [ 225 ]. Wodór może być podawany jako przeciwutleniacz poprzez wstrzyknięcie nasyconego wodorem roztworu soli fizjologicznej, wdychanie wodoru w postaci gazowej, picie lub pływanie w wodzie rozpuszczonej w wodorze lub stymulowanie bakterii jelitowych do produkcji wodoru [ 226 , 227 ].
7. Obecna sytuacja krajowych planów wodorowych na świecie
Przez prawie 100 lat swojej historii Światowa Rada Energetyczna była na czele globalnych, regionalnych i krajowych dyskusji na temat energii, promując idee i naciskając na znaczące środki na całym świecie, aby osiągnąć korzyści czystej energii dla każdego. Pierwsza i jedyna prawdziwa globalna sieć energetyczna oparta na członkach, Rada zrzesza ponad 3000 organizacji z prawie 90 krajów, w tym agencje rządowe, przedsiębiorstwa prywatne i publiczne, naukowców i nowych wpływowych systemowo. Jako międzynarodowe forum transformacji energetycznych, Rada zrzesza najbardziej doświadczonych na świecie profesjonalistów z branży energetycznej, aby katalizować i oświecać globalny dyskurs na temat polityki energetycznej, generować wpływy i napędzać praktyczne działania. Celem Światowej Rady Energetycznej, wraz z EPRI i PwC, jest to, aby badania nad energią zapewniły solidny wgląd w światowe postępy w zakresie wykorzystania wodoru. W lipcu 2021 r. wydano ważny briefing Development Perspectives on Hydrogen w celu rozpoczęcia wielostronnej, globalnej debaty społecznościowej na temat roli wodoru w modernizacji.
Choć jest to dopiero wstępna faza, rośnie światowe zaangażowanie i poparcie dla „gospodarki wodorowej”. Opublikowano krajowe plany wodorowe 12 krajów i UE, przy czym dziewięć planów ukazało się w zeszłym roku. Ponad tuzin krajów ma plany ujawnienia swoich polityk do 2021 r., co wskazuje na rosnący poziom świadomości ze strony rządów, co może pomóc w zachęceniu do takich planów ( Tabela 6 ). Polityka wodorowa w kilku krajach miała znaczący wpływ. Początkowe zaangażowanie Japonii w regionie Azji i Pacyfiku wzbudziło zainteresowanie regionem, a Korea Południowa i Australia wkrótce poszły naprzód. Niemcy były jednymi z pierwszych, które przyjęły plan wodorowy UE i pełniły wówczas funkcję przewodniczącego UE. Chile poczyniło szybkie postępy w Ameryce Łacińskiej, a kilku jego sąsiadów również formułuje swoje plany.
Tabela 6. Przegląd strategii produkcji wodoru uruchomionych przez kraje (Światowa Rada Energetyczna; 2021) (Przedruk z [ 228 ]. Prawa autorskie (2022), za zgodą).
| Globalne dyskusje polityczne, oficjalne oświadczenia, wstępne projekty demonstracyjne | Strategie w przygotowaniu | Dostępne strategie | |||
|---|---|---|---|---|---|
| Afryka | Republika Zielonego Przylądka Burkina Faso | Mali Nigerii |
Afryka Południowa Tunezja |
Egipt Maroko |
|
| Azja | Bangladesz | Hongkong Chiny | Indie | Chiny Nowa Zelandia Singapur Uzbekistan |
Australia (2019) Japonia (2017) Korea Południowa (2019) |
| Europa | Bułgaria Chorwacja Czechy Dania Estonia Finlandia Gruzja |
Grecja Islandia Łotwa Litwa Luksemburg Malta |
Rumunia Serbia Słowenia Szwajcaria Turcja Ukraina |
Austria Belgia Włochy Polska Federacja Rosyjska Szwecja Słowacja Wielka Brytania |
Unia Europejska (2020) Francja (2020) Niemcy (2020) Holandia (2020) Norwegia (2020) Portugalia (2020) Hiszpania (2020) Węgry (2021) |
| Ameryka Łacińska i Karaiby | Argentyna Boliwia Kostaryka |
Panama Paragwaj | Peru Trynidad i Tobago |
Brazylia Kolumbia Urugwaj |
Chile (2020) |
| Bliski Wschód i państwa Zatoki Perskiej | Izrael | Emiraty Arabskie | Oman Arabia Saudyjska |
||
| Ameryka Północna | Meksyk | Stany Zjednoczone Ameryki | Kanada (2020) | ||
8. Oczekiwane trudności i czynniki umożliwiające
Unikalne właściwości wodoru sprawiają, że jest on atrakcyjną alternatywą do wykorzystania w przyszłości jako paliwo. Wodór jest nośnikiem energii podobnym do elektryczności, który może być wykorzystywany do „ładowania” baterii w taki sam sposób, jak elektryczność (składająca się z ogniw paliwowych). Jest jednak bardzo lotny i wytwarza nadmiar ciepła po zapłonie. Substancje chemiczne o takich właściwościach mogą być przechowywane w zbiornikach lub rurociągach przez dłuższy czas. Pod wieloma względami jest podobny do paliw kopalnych. Jednocześnie wodór odróżnia się od reszty łańcucha dostaw energii. Pomimo faktu, że duża część technologii wodorowej już istnieje, łańcuchy wartości wodoru są nadal niedojrzałe. Technologia wodorowa, którą mamy teraz, nie jest przełomowa, a wodór jest obecny od dziesięcioleci. Jednak w miarę przewidywania pojawiania się nowych technologii, nowe koncepcje, procedury i podejścia będą potrzebne do zaspokojenia zapotrzebowania na energię. Według raportów z badań obecne cele wodorowe niedoceniają ograniczeń i trudności wdrażania. Infrastruktura i przystępność cenowa to dwie z najistotniejszych przeszkód, przy czym właściwe przepisy prawne, a następnie cena węgla, są uważane za najskuteczniejsze czynniki umożliwiające. Ustanowienie gospodarki wodorowej będzie również wymagało zademonstrowania ram zarządzania ryzykiem (patrz tabela 7 ) [ 229 , 230 , 231 ].
Tabela 7. Udział czynników ryzyka o dużym wpływie w szybkiej gospodarce wodorowej, solidne czynniki dla osiągnięcia zerowej emisji dwutlenku węgla do roku 2030 oraz powody podejścia komercyjnego i zainteresowania ze strony organizacji prywatnych.
| Główne czynniki ryzyka w szybko rozwijającej się gospodarce wodorowej | Zaangażowanie solidnych czynników gospodarki wodorowej w celu osiągnięcia zerowej emisji dwutlenku węgla w 2030 r. | Brak zainteresowania ze strony organizacji sektora prywatnego inwestowaniem w innowacyjne projekty wodorowe |
|---|---|---|
|
|
|
Inwestowanie w infrastrukturę i zasoby wspierające nasze cele: Wodór do wdrożenia na skalę komercyjną jest realizowany przez rządy i przemysły w szerokim zakresie sektorów, w tym magazynowanie energii, transport, budownictwo i sektor prywatny. Produkcja wodoru, transport, magazynowanie, dystrybucja i integracja z całym systemem energetycznym wymagają szerokiego zakresu wystarczającej infrastruktury. Gospodarka wodorowa ma znaczący wpływ na transformację energetyczną. Musi być budowana komercyjnie, tania i wygodna [ 232 , 233 ]. Brak postępu w infrastrukturze stanowi poważną przeszkodę w rozwoju gospodarki wodorowej. Niedoinwestowanie infrastruktury wodorowej jest istotnym źródłem obaw dla potencjalnych inwestorów. Ludzie obecnie nie inwestują ani nie uczestniczą w działaniach związanych z wodorem z powodu niewystarczającej infrastruktury. Mogą istnieć pewne wyjątki od tej tendencji w odniesieniu do dostaw gazu ziemnego. Dużą kwotę pieniędzy trzeba by zainwestować w ponowne wykorzystanie gazu ziemnego do produkcji wodoru. Z tego powodu rośnie pewność, że można to skutecznie osiągnąć [ 234 , 235 ].
Bezpieczne i pewne systemy magazynowania wodoru: Ustanowienie gospodarki wodorowej będzie wymagało wysokiego poziomu bezpieczeństwa poprzez rozwiązanie listy problemów, które mogą utrudniać wzrost gospodarki wodorowej. Należy przestrzegać globalnie zatwierdzonych przepisów dotyczących wodoru i sugerowanych metodologii, które są niezbędne do zarządzania bezpieczeństwem. Bezpieczeństwo musi być na pierwszym planie inicjatyw wodorowych w przypadku, gdy wodór zostanie szeroko wdrożony w opiece mieszkaniowej i w przypadku nowoczesnych innowacji poza istniejącym zastosowaniem przemysłowym. Przemysł i władze muszą ustanowić rygorystyczne wytyczne bezpieczeństwa dla każdego indywidualnego przypadku użycia, tak jak miałoby to miejsce w przypadku innych potencjalnie szkodliwych związków [ 236 , 237 , 238 ].
Koszty redukcji: Pomimo potrzeby zwiększenia infrastruktury, cena zielonego i niebieskiego wodoru musi zostać obniżona. Jedną z głównych wymienionych wad jest wysoki koszt produkcji niskoemisyjnego wodoru, który jest obecnie niebotycznie drogi. Od produkcji do dystrybucji i wykorzystania, komercjalizacja jest jedynym sposobem na obniżenie kosztów operacyjnych. Producenci i konsumenci wodoru muszą współpracować w porozumieniu, nie konkurując ze sobą w zakresie obniżek cen. Zapotrzebowanie na energię musi zostać uwzględnione w większości gospodarek, w których znaczna część rozwoju infrastruktury jest zaprojektowana tak, aby umożliwić ludzkości dalsze korzystanie z zielonego wodoru, poza regulacjami i prawami. Co jeszcze bardziej niepokojące, nie można wykorzystać odnawialnej energii elektrycznej wytwarzanej przez farmy wiatrowe i słoneczne w całej gospodarce. Zakładając, że zostaną osiągnięte znaczące postępy techniczne, wodór wkrótce stanie się dominującym paliwem dla postępu technologicznego i światowego transportu [ 239 , 240 , 241 ].
Przepisy są decydującym czynnikiem: ostatnimi zagrożeniami, z którymi mierzą się firmy w gospodarce wodorowej, są zmiany polityki lub brak odpowiednich ram prawnych. Za każdym razem, gdy zadawane jest pytanie, który czynnik będzie najważniejszy w okresie od teraz do 2030 r. w umożliwieniu żywotnej gospodarki wodorowej, przepisy są na pierwszym miejscu. Praktyczne, niezawodne i zachęcające polityki są niezbędne, aby gospodarka wodorowa mogła się rozwijać. Obecnie ramy prawne mogą utrudniać komercjalizację wodoru. Istnieją nie tylko przepisy, które bezpośrednio kontrolują wodór, ale także zawody, w których wodór może być wykorzystywany, lub branże, które mogą promować wytwarzanie wodoru.
Propozycje dotyczące rozwoju gospodarki wodorowej: Zamiar i polityka rządu są zazwyczaj siłą napędową ustawodawstwa. Istnieją inicjatywy mające na celu zwiększenie produkcji i/lub wykorzystania wodoru w szerokim zakresie krajów i regionów, w tym w USA, Korei Południowej, Australii, Kanadzie, Chile, Finlandii, Francji, Niemczech, Japonii, Holandii, Norwegii i Portugalii. Bardzo pomocne jest posiadanie jasnych ram polityki, które wyraźnie określają długoterminowe cele. W wyborach biznesowych, które promują inwestycje w wodór, dodatkową pewność zapewniają na przykład cele UE [ 242 , 243 ].
9. Przyszły kierunek i sugestie
Wodór jest realnym alternatywnym źródłem energii, które nie emituje żadnego węgla. Wodór jest doskonałym wyborem dla społeczeństwa bezemisyjnego i do wspomagania procesu hydrogenacji (wykorzystania wodoru jako głównego źródła energii). Każda metoda wytwarzania wodoru ma swój własny, unikalny zestaw wymagań i działań, aby przezwyciężyć te ograniczenia. Wiele alternatywnych metod produkcji wodoru będzie stosowanych w różnych celach. Żadna technologia nie jest w stanie osiągnąć wszystkich celów, aby osiągnąć optymalne, niezawodne, niedrogie, czyste i wydajne cele produkcji wodoru.
-
⮚ Wdrażanie trwałej, niezawodnej polityki mającej na celu zachęcenie do stosowania nowych technologii i rozwoju rynku: Rządowe finansowanie prac badawczo-rozwojowych powinno zmierzać do przyjęcia ulepszonych podejść do kwestii odnawialnych źródeł energii i niskiej emisji dwutlenku węgla, a także technologii wychwytywania i składowania dwutlenku węgla.
-
⮚ Zaawansowane technologie separacji i oczyszczania: W gazyfikatorach wielopaliwowych, instalacje tlenowe są kosztownym elementem; obniżenie tych kosztów przyczyniłoby się do ogólnego rozwoju gospodarczego wytwarzania wodoru. Oczyszczanie wodoru wytwarzanego przez rozproszone innowatory, takie jak te znajdujące się w domach lub na stacjach paliw samochodowych, musi być kompaktowe, tanie i mieć wysoką wydajność. Mimo że konkretne metody oczyszczania działają wydajnie w ogromnych obiektach komercyjnych, ich zmniejszenie do wymaganego poziomu dla rozproszonej generacji jest zazwyczaj trudne.
-
⮚ Wpływowe reformy: Możliwe jest dostarczanie wodoru do kilku początkowych flot i głównych sprzedawców detalicznych przy użyciu skromnych reformerów, które działają na gaz ziemny, propan lub metanol. Zwiększona niezawodność, wydłużona żywotność katalizatora i interakcje z systemami magazynowania i ogniwami paliwowymi to obszary, w których technologia może zostać ulepszona.
-
⮚ Ulepszone i niedrogie elektrolizery: Należy położyć nacisk na obniżenie ceny i zwiększenie wydajności elektrolizerów, które nadają się do rozproszonych źródeł energii i mogą zapewnić nowe i rosnące możliwości rynkowe. Bardziej obszerna wiedza na temat elektrolizy wysokotemperaturowej i ciśnieniowej powinna obniżyć cenę elektrolizy, która jest droższa niż produkcja termiczna.
-
⮚ Innowacyjne, bezemisyjne, odnawialne źródła energii: Metody fotolityczne wykorzystują światło słoneczne do rozszczepiania wody i wytwarzania wodoru, co może przynieść oszczędności i zwiększyć wydajność.
-
⮚ Ulepszone technologie energii jądrowej do produkcji wodoru: Identyfikacja i rozwój opłacalnych technik wytwarzania wodoru przy użyciu energii jądrowej. Przyszłe modele elektrowni jądrowych mogą obejmować termochemiczny rozszczep wody wykorzystujący ulepszoną energię elektrowni jądrowych.
-
⮚ Nowe metody wychwytywania CO2 : Niedroga metoda sekwestracji dwutlenku węgla umożliwiłaby masową produkcję wodoru przy zerowej emisji dwutlenku węgla.
-
⮚ Zaawansowane technologie wytwarzania wodoru: Bardziej opłacalne będzie łączenie technologii produkcji z innymi częściami struktury wodorowej, takimi jak zastosowania komercyjne. Zainteresowanie rynku może zostać pobudzone przez podkreślanie bezpieczeństwa i innych zalet w takich prezentacjach.
Współpraca akademicka, rządowa i biznesowa musi być trwała i dostosowana do innowacyjnych badań i inwestować w systemy energii wodorowej, które prowadzą do bardziej ekologicznych wyników w przyszłości. Zaawansowane akademicko technologie, praktyczne zaangażowanie rządu i wsparcie prawodawcze, w połączeniu z ogólnoświatowymi inwestycjami przedsiębiorstw publicznych i prywatnych, są niezbędne do osiągnięcia długoterminowego sukcesu. Rysunek 14 przedstawia koncepcję systemów energii wodorowej stosowanych w bardziej ekologicznym społeczeństwie japońskim od produkcji do użytkowników końcowych. Przyszłość istnienia systemów energii wodorowej prawdopodobnie będzie zbudowana na bardziej zrównoważonych formach energii i surowcach (takich jak słońce i woda).
10. Wnioski i wyniki
Głównym celem tego artykułu jest zrozumienie znaczenia wodoru w przyszłościowych systemach energetycznych, jego możliwych implementacji i proponowanych rozwiązań konkretnych problemów związanych z powszechnym wykorzystaniem systemów energetycznych wodorowych. Niniejszy artykuł ma również na celu stymulowanie znacznego finansowania infrastruktury, modernizacji, budowy i oceny innowacyjnych systemów energetycznych wodorowych. Rozwój systemów energetycznych wodorowych rośnie, co widać po historycznej zmianie zużycia paliwa. Kiedy technologie spalania drewna zostały wycofane z powodu industrializacji, zawartość wodoru jako paliwa nadal gwałtownie rosła. Węgiel był coraz częściej zastępowany lżejszymi paliwami kopalnymi, takimi jak ropa naftowa, a następnie gaz ziemny. Ostatecznym celem jest redukcja emisji gazów cieplarnianych poprzez wyeliminowanie ogólnej zawartości węgla w paliwach. Dzięki niezwykle wysokiemu GF (potencjałowi globalnego ocieplenia) wodór jest wystarczająco silny, aby wspierać obecne i przyszłe systemy energetyczne. W obecnym stanie rzeczy ponad 90 procent światowej produkcji wodoru pochodzi z paliw kopalnych na energię i surowce. Ta proporcja musi zostać zminimalizowana w jak największym stopniu, aby wyeliminować lub zmniejszyć emisję gazów cieplarnianych związaną z paliwami kopalnymi. Produkcja amoniaku zasilana wodorem jest obecnie wiodącą branżą. Wodór jest również zużywany w znacznych ilościach przez sektor chemiczny i rafineryjny. Dzięki opracowaniu całej gamy systemów energetycznych wodorowych, w tym produkcji, dystrybucji i użytkowania oraz akceptacji społecznej, przewiduje się, że sektor energetyczny przemysłu wodorowego stanie się jego najważniejszym składnikiem w niedalekiej przyszłości. Ze względu na szeroki zakres zastosowań w sektorze energetycznym (ogniwa paliwowe), przetwarzaniu/ulepszaniu paliw, farmaceutycznym i metalurgicznym, wzrost wodoru nadal dramatycznie wzrasta. Jeśli chodzi o przemysł energetyczny, wodór może być wykorzystywany jako znaczące paliwo, w systemach power-to-gas, w tworzeniu paliw ciekłych i wyższych alkoholi, paliw lotniczych i dywersyfikacji ropy naftowej lub bio-oleju. Wodór jest uważany za obiecującą alternatywę dla rozwoju biopaliw nowej generacji i niezbędny składnik światowej przyszłości energetycznej. Wodór jest wykorzystywany do obrazowania medycznego, spektroskopii i odkrywania leków w przemyśle farmaceutycznym. W procesach metalurgicznych udokumentowano szczegółowo zużycie wodoru w iskrach tlenowo-wodorowych powstających podczas spawania i cięcia metali.
Technologie produkcji wodoru muszą zostać ulepszone i rozszerzone poprzez badania, rozwój i eksperymenty. Konieczne są wysiłki na rzecz obniżenia kosztów produkcji, maksymalizacji wydajności i ustanowienia metod sekwestracji węgla. Ulepszone strategie są wymagane do podstawowej generacji wodoru i równomiernej produkcji wodoru. SMR, gazyfikatory wielopaliwowe, elektroliza wody, elektroliza PEC, technologie biologiczne i zaawansowane techniki, takie jak piroliza biomasy i termochemiczny rozszczep wody jądrowej, powinny podkreślać inicjatywy. Z drugiej strony, globalne prognozy energetyczne muszą zaakceptować, że nie mogą dokładnie przedstawiać przyszłych systemów energetycznych, ponieważ nie obejmują wszystkich niezbędnych drobnych elementów i złożoności. Wymagana jest znacznie większa przejrzystość w zakresie technik i założeń wejściowych leżących u podstaw prognoz energetycznych, aby można było odpowiednio zrozumieć konsekwencje wyników. Projektanci symulacji powinni również dążyć do regularnego ulepszania swoich praktyk, korzystając z wyników z innych źródeł. Wpływ pojawiających się innowacji w przyszłych systemach energetycznych można badać na różne sposoby, w tym poprzez możliwości fenomenologiczne i bardziej kompleksowe modelowanie systemów energetycznych w domenach niższych. Należy wziąć pod uwagę tę eksplorację.
Zrównoważone systemy energetyczne są niezbędne na światowej platformie, aby ustanowić stabilność ekonomiczną i standardy życia. Systemy te muszą zaspokajać konkurujące potrzeby w zakresie nadwyżki produkcji i lepszego bezpieczeństwa energetycznego, przy jednoczesnym zachowaniu niezbędnych elementów, minimalizowaniu wpływu na zdrowie ludzkie ekosystemu i zapobieganiu zanieczyszczeniom. Wodór i systemy energii wodorowej są dobrze ugruntowaną technologią strategiczną w celu osiągnięcia tych celów. Na podstawie ustaleń tych kompleksowych badań, systemy energii wodorowej mają potencjał, aby tworzyć okazje korzystne dla obu stron, zarówno dla podmiotów publicznych, jak i komercyjnych. Po wdrożeniu nagród rządowych i inicjatyw prywatnych w celu promowania i rozwoju kluczowych rynków, sektorów stacjonarnej generacji energii i transportu, przewiduje się, że korzyści zaczną stawać się znaczące i powszechne. Należy to przeprowadzić w uczciwy sposób, który uwzględnia najbardziej opłacalne wykorzystanie alternatywnych źródeł energii pierwotnej i nośników energii, które są obecnie dostępne.
Ponadto istnieją przeszkody związane z magazynowaniem, dystrybucją i transportem wodoru, które negatywnie wpływają na powszechne wykorzystanie wodoru jako nadajnika i wektora energii. W wyniku wysokiej palności i egzotermii systemy magazynowania wodoru muszą spełniać surowe normy regulacyjne. Kilka czynników ogranicza praktyczne wykorzystanie wodoru w pojazdach osobowych lub ciężarowych, takich jak wysoka gęstość grawimetryczna i objętościowa wodoru. Produkcja, dystrybucja i zastosowania wodoru mogą zostać skomercjalizowane, jeśli zostaną opracowane zaawansowane techniki syntezy i magazynowania wodoru.
Wkład autorów
UYQ wniósł znaczący wkład w koncepcję lub projekt pracy; interpretację danych; stworzenie nowego oprogramowania wykorzystanego w pracy. Opracował rękopis i przesłał go po gruntownej rewizji. Wszyscy autorzy przeczytali i zaakceptowali opublikowaną wersję rękopisu.
Finansowanie
Prace badawcze zostały sfinansowane z funduszy instytucjonalnych w ramach projektów nr (IFP-A-2022-2-4-14). Dlatego Umair Yaqub Qazi z wdzięcznością przyjmuje wsparcie techniczne i finansowe ze strony Ministerstwa Edukacji i Uniwersytetu Hafr Al Batin w Arabii Saudyjskiej.
Podziękowanie
Umair Yaqub Qazi wyraża wdzięczność swojej żonie Rahat Javaid i dzieciom (Aroosh Qazi, Ahmad Qazi i małej, uroczej Areej Qazi) za ich wsparcie moralne, miłość i uśmiechy.
Konflikty interesów
Autorzy deklarują brak konfliktu interesów.
Odniesienia
- Staples, MD; Malina, R.; Barrett, SRH Granice bioenergii w łagodzeniu globalnych emisji gazów cieplarnianych w cyklu życia paliw kopalnych. Nat. Energy 2017 , 2 , 16202. [ Google Scholar ] [ CrossRef ]
- Rana, R.; Nanda, S.; Reddy, SN; Dalai, AK; Kozinski, JA; Gökalp, I. Katalityczne zgazowanie lekkich i ciężkich olejów gazowych w wodzie nadkrytycznej. J. Energy Inst. 2020 , 93 , 2025–2032. [ Google Scholar ] [ CrossRef ]
- Javaid, R.; Kawanami, H.; Chatterjee, M.; Ishizaka, T.; Suzuki, A.; Suzuki, TM Produkcja mikrotubularnych reaktorów pokrytych cienką warstwą katalityczną (M=Pd, Pd-Cu, Pt, Rh, Au). Catal. Commun. 2010 , 11 , 1160–1164. [ Google Scholar ] [ CrossRef ]
- Nanda, S.; Azargohar, R.; Dalai, AK; Kozinski, JA Ocena zrównoważoności biomasy lignocelulozowej do biorafinacji. Renew. Sustain. Energy Rev. 2015 , 50 , 925–941. [ Google Scholar ] [ CrossRef ]
- Okolie, JA; Nanda, S.; Dalai, AK; Berruti, F.; Kozinski, JA Przegląd subkrytycznej i nadkrytycznej gazyfikacji wody odpadów biogenicznych, polimerowych i ropopochodnych do gazu syntezowego bogatego w wodór. Renew. Sustain. Energy Rev. 2020 , 119 , 109546. [ Google Scholar ] [ CrossRef ]
- Yukesh Kannah, R.; Merrylin, J.; Poornima Devi, T.; Kavitha, S.; Sivashanmugam, P.; Kumar, G.; Rajesh Banu, J. Waloryzacja odpadów żywnościowych: biopaliwa i odzyskiwanie produktów o wartości dodanej. Bioresour. Technol. Reports 2020 , 11 , 100524. [ Google Scholar ] [ CrossRef ]
- Nanda, S.; Berruti, F. Przegląd techniczny bioenergii i odzyskiwania zasobów z odpadów komunalnych. J. Hazard. Mater. 2021 , 403 , 123970. [ Google Scholar ] [ CrossRef ]
- Barampouti, EM; Mai, S.; Malamis, D.; Moustakas, K.; Loizidou, M. Ciekłe biopaliwa z organicznej frakcji stałych odpadów komunalnych: przegląd. Renew. Sustain. Energy Rev. 2019 , 110 , 298–314. [ Google Scholar ] [ CrossRef ]
- Javaid, R.; Qazi, UY; Ikhlaq, A.; Zahid, M.; Alazmi, A. Utlenianie wody w stanie podkrytycznym i nadkrytycznym w celu rozkładu barwnika. J. Environ. Manag. 2021 , 290 , 112605. [ Google Scholar ] [ CrossRef ]
- Santana, KVR; Apolônio, FCSO; Wisniewski, A. Waloryzacja obornika bydlęcego poprzez proces termokonwersji w reaktorze pieca obrotowego w celu produkcji przyjaznych dla środowiska produktów. Bioenergy Res. 2020 , 13 , 605–617. [ Google Scholar ] [ CrossRef ]
- Nanda, S.; Berruti, F. Termochemiczna konwersja odpadów z tworzyw sztucznych na paliwa: przegląd. Environ. Chem. Lett. 2021 , 19 , 123–148. [ Google Scholar ] [ CrossRef ]
- Mohr, SH; Wang, J.; Ellem, G.; Ward, J.; Giurco, D. Projekcja światowych paliw kopalnych według kraju. Paliwo 2015 , 141 , 120–135. [ Google Scholar ] [ CrossRef ]
- Arutyunov, VS; Lisichkin, G. V Zasoby energetyczne XXI wieku: problemy i prognozy. Czy odnawialne źródła energii mogą zastąpić paliwa kopalne? Russ. Chem. Rev. 2017 , 86 , 777–804. [ Google Scholar ] [ CrossRef ]
- Ouyang, X.; Lin, B. Wpływ zwiększania dotacji na energię odnawialną i wycofywania dotacji na paliwa kopalne w Chinach. Renew. Sustain. Energy Rev. 2014 , 37 , 933–942. [ Google Scholar ] [ CrossRef ]
- Pereira, CA; Coelho, PM; Fernandes, JF; Gomes, MH Badanie miksu energetycznego do produkcji wodoru. Int. J. Hydrogen Energy 2017 , 42 , 1375–1382. [ Google Scholar ] [ CrossRef ]
- Sánchez, JM; Barreiro, MM; Maroño, M. Badanie w skali laboratoryjnej oddzielania wodoru od gazów zgazowujących przy użyciu reaktora membranowego na bazie palladu. Paliwo 2014 , 116 , 894–903. [ Google Scholar ] [ CrossRef ]
- Javaid, R. Produkcja, magazynowanie i zastosowanie katalitycznego wodoru. Katalizatory 2021 , 11 , 836. [ Google Scholar ] [ CrossRef ]
- Singh, S.; Kumar, R.; Setiabudi, HD; Nanda, S.; Vo, DVN Zaawansowane strategie syntezy mezoporowatych katalizatorów na nośniku SBA-15 do zastosowań w reformingu katalitycznym: przegląd najnowocześniejszych technologii. Appl. Catal. A Gen. 2018 , 559 , 57–74. [ Google Scholar ] [ CrossRef ]
- Nanda, S.; Li, K.; Abatzoglou, N.; Dalai, AK; Kozinski, JA Postępy i ograniczenia w technologiach produkcji wodoru. W Bioenergy Systems for the Future: Prospects for Biofuels and Biohydrogen ; Woodhead Publishing: Sawston, UK, 2017; s. 373–418. [ Google Scholar ] [ CrossRef ]
- Nanda, S.; Rana, R.; Zheng, Y.; Kozinski, JA; Dalai, AK Spostrzeżenia na temat ścieżek wytwarzania wodoru z etanolu. Sustain. Energy Fuels 2017 , 1 , 1232–1245. [ Google Scholar ] [ CrossRef ]
- Reddy, SN; Nanda, S.; Vo, D.-VN; Nguyen, TD; Nguyen, V.-H.; Abdullah, B.; Nguyen-Tri, P. Wodór: paliwo niedalekiej przyszłości. W: New Dimensions in Production and Utilization of Hydrogen ; Elsevier: Amsterdam, Holandia, 2020; s. 1–20. [ Google Scholar ] [ CrossRef ]
- Sharma, K. Technologie produkcji węglowodanów w wodór: miniprzegląd. Renew. Sustain. Energy Rev. 2019 , 105 , 138–143. [ Google Scholar ] [ CrossRef ]
- Yukesh Kannah, R.; Kavitha, S.; Preethi; Parthiba Karthikeyan, O.; Kumar, G.; Dai-Viet, Nevada; Rajesh Banu, J. Ocena techniczno-ekonomiczna różnych metod produkcji wodoru – przegląd. Biozasoby. Techn. 2021 , 319 , 124175. [ Google Scholar ] [ CrossRef ] [ PubMed ]
- Moradi, R.; Groth, KM Magazynowanie i dostarczanie wodoru: przegląd najnowocześniejszych technologii oraz analiza ryzyka i niezawodności. Int. J. Hydrogen Energy 2019 , 44 , 12254–12269. [ Google Scholar ] [ CrossRef ]
- Barthelemy, H.; Weber, M.; Barbier, F. Magazynowanie wodoru: najnowsze udoskonalenia i perspektywy przemysłowe. Int. J. Hydrogen Energy 2017 , 42 , 7254–7262. [ Google Scholar ] [ CrossRef ]
- Olabi, AG; Saleh Bahri, A.; Abdelghafar, AA; Baroutaji, A.; Sayed, ET; Alami, AH; Rezk, H.; Abdelkareem, MA Technologie produkcji i magazynowania wodoru na dużą skalę: obecny stan i przyszłe kierunki. Int. J. Hydrogen Energy 2021 , 46 , 23498–23528. [ Google Scholar ] [ CrossRef ]
- da Silva Veras, T.; Mozer, TS; da Costa Rubim Messeder dos Santos, D.; da Silva César, A. Hydrogen: Trendy, produkcja i charakterystyka głównego procesu na całym świecie. Wewnętrzne J. Energia Wodorowa 2017 , 42 , 2018–2033. [ Google Scholar ] [ CrossRef ]
- Suman, S. Hybrydowe systemy energii jądrowej i odnawialnej: przegląd. J. Clean. Prod. 2018 , 181 , 166–177. [ Google Scholar ] [ CrossRef ]
- Parkinson, B.; Balcombe, P.; Speirs, JF; Hawkes, AD; Hellgardt, K. Uśredniony koszt łagodzenia emisji CO2 ze szlaków produkcji wodoru. Energy Environ. Sci. 2019 , 12 , 19–40. [ Google Scholar ] [ CrossRef ]
- Rahman, MU; Qazi, UY; Hussain, T.; Nadeem, N.; Zahid, M.; Bhatti, HN; Shahid, I. Potencjał degradacji fotokatalitycznej napędzanej energią słoneczną nowego grafitowego azotku węgla na bazie nano-żelaza zero-wartościowego domieszkowanego bizmutem ferrytowym kompozytu trójskładnikowego. Opt. Mater. 2021 , 120 , 111408. [ Google Scholar ] [ CrossRef ]
- Yaqub Qazi, U.; Shervani, Z.; Javaid, R. Zielona synteza nanocząstek srebra za pomocą napromieniowania laserem impulsowym: wpływ hydrofilowości środków dyspergujących na wielkość cząstek. Front. Nanosci. Nanotechnol. 2018 , 4 , 61–69. [ Google Scholar ] [ CrossRef ] [ Green Version ]
- Qazi, UY Wpływ dodatków surfaktantów na fotochemicznie syntezowane nanocząstki srebra przy użyciu napromieniowania laserowego impulsami UV w wodnym roztworze azotanu srebra. J. New Mater. Electrochem. Syst. 2021 , 24 , 103–110. [ Google Scholar ] [ CrossRef ]
- Qazi, UY Tworzenie nanocząsteczek srebra poprzez nanosekundowe napromieniowanie laserem pulsacyjnym w wodnym roztworze azotanu srebra; wpływ bis(2-etyloheksylo)sulfobursztynianu sodu. J. New Mater. Electrochem. Syst. 2021 , 24 , 38–42. [ Google Scholar ] [ CrossRef ]
- Yuan, CZ; Sun, ZT; Jiang, YF; Yang, ZK; Jiang, N.; Zhao, ZW; Qazi, UY; Zhang, WH; Xu, AW Jednoetapowy wzrost in situ nanopłytek siarczku żelaza i niklu na foliach ze stopu FeNi: wysokowydajne i samonośne elektrody do utleniania wody. Small 2017 , 13 , 1604161. [ Google Scholar ] [ CrossRef ] [ PubMed ]
- Zou, HH; Yuan, CZ; Zou, HY; Cheang, TY; Zhao, SJ; Qazi, UY; Zhong, SL; Wang, L.; Xu, AW Bimetaliczne puste nanokubiki z fosforku pochodzące z analogu błękitu pruskiego stosowane jako wysokowydajne katalizatory reakcji wydzielania tlenu. Catal. Sci. Technol. 2017 , 7 , 1549–1555. [ Google Scholar ] [ CrossRef ]
- Qazi, UY; Javaid, R.; Zahid, M.; Tahir, N.; Afzal, A.; Lin, XM Bimetaliczne nano-heterostruktury NiCo–NiCoO 2 osadzone na piance miedzianej jako samonośna bifunkcyjna elektroda do utleniania wody i produkcji wodoru w środowisku alkalicznym. Int. J. Hydrogen Energy 2021 , 46 , 18936–18948. [ Google Scholar ] [ CrossRef ]
- Qazi, UY; Yuan, CZ; Ullah, N.; Jiang, YF; Imran, M.; Zeb, A.; Zhao, SJ; Javaid, R.; Xu, AW Jednoetapowy wzrost bimetalicznych nanocząstek żelazowo-niklowych na foliach ze stopu FeNi: wysoce wydajne zaawansowane elektrody do reakcji wydzielania tlenu. ACS Appl. Mater. Interfaces 2017 , 9 , 28627–28634. [ Google Scholar ] [ CrossRef ]
- Qazi, UY; Javaid, R.; Tahir, N.; Jamil, A.; Afzal, A. Projekt zaawansowanej samonośnej elektrody poprzez modyfikację powierzchni pianki miedzianej metalami przejściowymi w celu wydajnej reakcji wydzielania wodoru. Int. J. Hydrogen Energy 2020 , 45 , 33396–33406. [ Google Scholar ] [ CrossRef ]
- Acar, C.; Dincer, I. 1.13 Energia wodoru. Compr. Energy Syst. 2018 , 1 , 568–605. [ Google Scholar ] [ CrossRef ]
- Cammack, R.; Frey, M.; Robson, R. (red.) . Wodór jako paliwo ; CRC Press: Londyn, Wielka Brytania, 2001. [ Google Scholar ] [ CrossRef ]
- Today in Energy—Archiwum—US Energy Information Administration (EIA). Dostępne online: https://www.eia.gov/todayinenergy/archive.php?my=Sep2021 (dostęp 21 stycznia 2022).
- EIA przewiduje przyspieszenie zużycia odnawialnych źródeł energii i stały wzrost paliw płynnych do 2050 r. — Today in Energy — US Energy Information Administration (EIA). Dostępne online: https://www.eia.gov/todayinenergy/detail.php?id=49856 (dostęp 21 stycznia 2022 r.).
- Przyszłość wodoru — analiza — IEA. Dostępne online: https://www.iea.org/reports/the-future-of-hydrogen (dostęp: 21 stycznia 2022 r.).
- Ni, M.; Leung, MKH; Sumathy, K.; Leung, DYC Potencjał produkcji wodoru odnawialnego na potrzeby zaopatrzenia w energię w Hongkongu. Int. J. Hydrogen Energy 2006 , 31 , 1401–1412. [ Google Scholar ] [ CrossRef ]
- Iulianelli, A.; Basile, A. Rozwój technologii reaktora membranowego do produkcji H2 w procesie reformingu dla ogniw paliwowych niskotemperaturowych. W: Current Trends and Future Developments on (Bio-) Membranes ; Elsevier: Amsterdam, Holandia, 2020; s. 287–305. [ Google Scholar ] [ CrossRef ]
- Dincer, I.; Acar, C. Przegląd i ocena metod produkcji wodoru dla lepszej zrównoważoności. Int. J. Hydrogen Energy 2015 , 40 , 11094–11111. [ Google Scholar ] [ CrossRef ]
- Bartels, JR; Pate, MB; Olson, NK Ekonomiczne badanie produkcji wodoru ze źródeł konwencjonalnych i alternatywnych. Int. J. Hydrogen Energy 2010 , 35 , 8371–8384. [ Google Scholar ] [ CrossRef ]
- Velazquez Abad, A.; Dodds, PE Produkcja wodoru. W: Encyclopedia of Sustainable Technologies ; Elsevier: Amsterdam, Holandia, 2017; s. 293–304. [ Google Scholar ] [ CrossRef ]
- Abdalla, AM; Hossain, S.; Nisfindy, OB; Azad, AT; Dawood, M.; Azad, AK Produkcja wodoru, magazynowanie, transport i kluczowe wyzwania związane z zastosowaniami: przegląd. Energy Convers. Manag. 2018 , 165 , 602–627. [ Google Scholar ] [ CrossRef ]
- Yu, X.; Tang, Z.; Sun, D.; Ouyang, L.; Zhu, M. Najnowsze osiągnięcia i pozostałe wyzwania związane z materiałami nanostrukturalnymi w zastosowaniach magazynowania wodoru. Prog. Mater. Sci. 2017 , 88 , 1–48. [ Google Scholar ] [ CrossRef ]
- Ren, J.; Musyoka, NM; Langmi, HW; Mathe, M.; Liao, S. Aktualne trendy badawcze i perspektywy dotyczące rozwiązań magazynowania wodoru opartych na materiałach: krytyczny przegląd. Int. J. Hydrogen Energy 2017 , 42 , 289–311. [ Google Scholar ] [ CrossRef ]
- Stetson, N. Przegląd działań US DOE w zakresie technologii ogniw paliwowych wodorowych. W materiałach konferencji Materials Challenges in Alternative & Renewable Energy 2012, Clearwater, FL, USA, 26 lutego–1 marca 2012; s. 1–41. [ Google Scholar ]
- Züttel, A. Materiały do magazynowania wodoru. Mater. Today 2003 , 6 , 24–33. [ Google Scholar ] [ CrossRef ]
- Ikhlaq, A.; Fatima, R.; Qazi, UY; Javaid, R.; Akram, A.; Ibn Shamsah, S.; Qi, F. Połączone zeolity obciążone żelazem i proces oparty na ozonie do oczyszczania wody pitnej w nowym hybrydowym reaktorze: usuwanie bakterii coli i arsenu. Catalysts 2021 , 11 , 373. [ Google Scholar ] [ CrossRef ]
- Zeb, A.; Sahar, S.; Qazi, UY; Odda, AH; Ullah, N.; Liu, YN; Qazi, IA; Xu, AW Wewnętrzna aktywność podobna do peroksydazy i zwiększona reaktywność foto-Fentona nanostruktur polioksometalowych podstawionych żelazem. Dalt. Trans. 2018 , 47 , 7344–7352. [ Google Scholar ] [ CrossRef ]
- Abuilaiwi, Floryda; Awais, M.; Qazi, UY; Ali, F.; Afzal, A. Domieszkowanie Al 3+ zmniejsza rekombinację elektron/dziura w nanokrystalitach fotoluminescencyjnego ferrytu miedzi (CuFe 2-x AlxO 4 ). Boletín Soc. Española Cerámica Vidr. 2020 . [ Google Scholar ] [ CrossRef ]
- Mao, J.; Guo, Z.; Yu, X.; Liu, H. Ulepszona odwracalna dehydrogenacja układu 2LiBH 4 +MgH 2 poprzez wprowadzenie nanocząstek Ni. J. Mater. Res. 2011 , 26 , 1143–1150. [ Google Scholar ] [ CrossRef ] [ Wersja zielona ]
- Luo, Y.; Sun, L.; Xu, F.; Liu, Z. Ulepszone magazynowanie wodoru w LiBH 4 i NH3BH3 za pomocą katalizatorów. J. Mater. Chem. A 2018 , 6 , 7293–7309. [ Google Scholar ] [ CrossRef ]
- Zhao, Y.; Jiao, L.; Liu, Y.; Guo, L.; Li, L.; Liu, H.; Wang, Y.; Yuan, H. Synergistyczny efekt między nanoograniczeniem aerożeli węglowych a katalizą nanocząstek CoNiB na dehydrogenację LiBH 4 . Int. J. Hydrogen Energy 2014 , 39 , 917–926. [ Google Scholar ] [ CrossRef ]
- Zhao, Y.; Liu, H.; Liu, Y.; Wang, Y.; Yuan, H.; Jiao, L. Synergistyczne efekty destabilizacji, katalizy i nanokonfignimentacji na dehydrogenację LiBH4 . Int . J. Hydrogen Energy 2017 , 42 , 1354–1360. [ Google Scholar ] [ CrossRef ]
- Xu, J.; Li, Y.; Cao, J.; Meng, R.; Wang, W.; Chen, Z. Przygotowanie silnie rozproszonych nanocząstek niklu osadzonych na grafenie w celu ulepszonego wytwarzania wodoru z LiBH4 mielonego w młynie kulowym . Catal. Sci. Technol. 2015 , 5 , 1821–1828 . [ Google Scholar ] [ CrossRef ]
- Xu, J.; Qi, Z.; Cao, J.; Meng, R.; Gu, X.; Wang, W.; Chen, Z. Odwracalna desorpcja wodoru z LiBH4 katalizowana przez nanocząstki Pt podparte grafenem. Dalt. Trans. 2013 , 42 , 12926–12933. [ Google Scholar ] [ CrossRef ] [ PubMed ]
- Xu, J.; Cao, J.; Yu, X.; Zou, Z.; Akins, DL; Yang, H. Wzmocnione katalityczne uwalnianie wodoru z LiBH 4 przez nanocząstki Pt podparte węglem. J. Alloys Compd. 2010 , 490 , 88–92. [ Google Scholar ] [ CrossRef ]
- Zhao, Y.; Liu, Y.; Kang, H.; Cao, K.; Wang, Y.; Jiao, L. Hierarchicznie porowaty węgiel domieszkowany azotem uzyskany z ZIF-8 i jego ulepszony wpływ na dehydrogenację LiBH4 . Int . J. Hydrogen Energy 2016 , 41 , 17175–17182. [ Google Scholar ] [ CrossRef ]
- Thiangviriya, S.; Utke, R. LiBH 4 nanoconfined w nanowłókienkach z węgla aktywowanego do odwracalnego magazynowania wodoru. Int. J. Hydrogen Energy 2015 , 40 , 4167–4174. [ Google Scholar ] [ CrossRef ]
- Si, X.; Li, F.; Sun, L.; Xu, F.; Liu, S.; Zhang, J.; Zhu, M.; Ouyang, LZ; Sun, D.; Liu, YL Nanorurki tytanianowe z wbudowanymi metalami (Ni, Fe) powodują destabilizację LiBH4 . J. Phys. Chem. C 2011 , 115 , 9780–9786. [ Google Scholar ] [ CrossRef ]
- Ma, Y.; Li, Y.; Liu, T.; Zhao, X.; Zhang, L.; Han, S.; Wang, Y. Ulepszone właściwości magazynowania wodoru LiBH 4 wytworzonego przy użyciu porowatego katalizatora Li3BO3. J. Alloys Compd. 2016 , 689 , 187–191. [ Google Scholar ] [ CrossRef ]
- Zdolności produkcyjne wodoru w rafinerii według kraju | Hydrogen Tools. Dostępne online: https://h2tools.org/hyarc/hydrogen-data/refinery-hydrogen-production-capacities-country (dostęp 23 stycznia 2022).
- World Energy Outlook 2018 — analiza — IEA. Dostępne online: https://www.iea.org/reports/world-energy-outlook-2018 (dostęp: 23 stycznia 2022 r.).
- Fankhauser, S.; Jotzo, F. Wzrost gospodarczy i rozwój z energią niskoemisyjną. Wiley Interdiscip. Rev. Clim. Chang. 2018 , 9 , e495. [ Google Scholar ] [ CrossRef ]
- Making the Hydrogen Economy Possible: Accelerating Clean Hydrogen in an Electrified Economy. Dostępne online: https://www.energy-transitions.org/publications/making-clean-hydrogen-possible/ (dostęp 23 stycznia 2022).
- Gielen, D.; Boshell, F.; Saygin, D.; Bazilian, MD; Wagner, N.; Gorini, R. Rola energii odnawialnej w globalnej transformacji energetycznej. Energy Strateg. Rev. 2019 , 24 , 38–50. [ Google Scholar ] [ CrossRef ]
- Sadik-Zada, ER Polityczna ekonomia wdrażania zielonego wodoru: perspektywa globalna. Zrównoważony rozwój 2021 , 13 , 13464. [ Google Scholar ] [ CrossRef ]
- Chen, TW; Anushya, G.; Chen, SM; Kalimuthu, P.; Mariyappan, V.; Gajendran, P.; Ramachandran, R. Najnowsze osiągnięcia w elektrokatalizatorach nanometrycznych do zastosowań w bateriach metalowo-powietrznych, ogniwach paliwowych i rozszczepianiu wody: przegląd. Materiały 2022 , 15 , 458. [ Google Scholar ] [ CrossRef ] [ PubMed ]
- Kodama, K.; Nagai, T.; Kuwaki, A.; Jinnouchi, R.; Morimoto, Y. Wyzwania w stosowaniu wysoce aktywnych nanostrukturyzowanych katalizatorów na bazie Pt do reakcji redukcji tlenu w pojazdach z ogniwami paliwowymi. Nat. Nanotechnol. 2021 , 16 , 140–147. [ Google Scholar ] [ CrossRef ]
- Ghosh, S.; Basu, RN Wielofunkcyjne nanostrukturyzowane elektrokatalizatory do konwersji i magazynowania energii: aktualny stan i perspektywy. Nanoscale 2018 , 10 , 11241–11280. [ Google Scholar ] [ CrossRef ] [ PubMed ]
- Song, Y.; Xie, W.; Li, S.; Guo, J.; Shao, M. Hierarchiczna pusta mikrokula Co/NC@NiCo 2 O 4 jako wydajny dwufunkcyjny elektrokatalizator do akumulatorów Zn–Air. Front. Mater. 2019 , 6 , 261. [ Google Scholar ] [ CrossRef ]
- Xiao, X.; Fang, Z.; Yu, D. Zwiększanie wydajności redukcji tlenu tlenku manganu w środowisku alkalicznym za pomocą trójwymiarowej, wysoce uporządkowanej, przewodzącej struktury porowatej. Front. Mater. 2019 , 6 , 219. [ Google Scholar ] [ CrossRef ]
- Xu, Y.; Zhang, W.; Li, Y.; Lu, P.; Wang, Y.; Wu, ZS Synergiczny efekt katalizatorów bimetalicznych z pojedynczym atomem Ni i Fe na grafen w celu uzyskania wysoce wydajnej reakcji wydzielania tlenu. Front. Mater. 2019 , 6 , 271. [ Google Scholar ] [ CrossRef ] [ Wersja zielona ]
- Liu, Y.; Li, J.; Sun, D.; Men, L.; Sun, B.; Li, X.; An, Q.; Liu, F.; Su, Z. Samoorganizacja bimetalicznych polioksometalanów i dicyjanodiamidu w celu utworzenia Co/WC@NC w celu wydajnej elektrochemicznej generacji wodoru. New J. Chem. 2021 , 46 , 178–184. [ Google Scholar ] [ CrossRef ]
- Xia, M.; Lei, T.; Lv, N.; Li, N. Synteza i wydajność elektrokatalitycznego wydzielania wodoru w elektrodach powłokowych ze stopu Ni–Mo–Cu. Int. J. Hydrogen Energy 2014 , 39 , 4794–4802. [ Google Scholar ] [ CrossRef ]
- Li, D.; Zha, M.; Feng, L.; Hu, G.; Hu, C.; Wu, X.; Wang, X. Zwiększona krystaliczność nanorurek RuSe 2 /węglowych w celu zwiększenia wydajności elektrochemicznej generacji wodoru. Nanoscale 2022 , 14 , 790–796. [ Google Scholar ] [ CrossRef ]
- Zhang, Y.; Ma, Y.; Chen, YY; Zhao, L.; Huang, LB; Luo, H.; Jiang, WJ; Zhang, X.; Niu, S.; Gao, D.; i in. Miedź w obudowie zwiększa aktywność elektrokatalityczną nanorurek węglowych domieszkowanych azotem w procesie wydzielania wodoru. ACS Appl. Mater. Interfaces 2017 , 9 , 36857–36864. [ Google Scholar ] [ CrossRef ] [ PubMed ]
- Zhao, J.; Tran, PD; Chen, Y.; Loo, JSC; Barber, J.; Xu, ZJ Osiąganie wysokiej wydajności elektrokatalitycznej miedzi: niedroga alternatywa dla platyny do generowania wodoru w wodzie. ACS Catal. 2015 , 5 , 4115–4120. [ Google Scholar ] [ CrossRef ]
- Ma, X.; Chang, Y.; Zhang, Z.; Tang, J. NiCoP@Cu 3 P o strukturze leśnej, osadzony na piance miedzianej jako dwufunkcyjny katalizator do wydajnego rozszczepiania wody. J. Mater. Chem. A 2018 , 6 , 2100–2106. [ Google Scholar ] [ CrossRef ]
- Gong, Y.; Zhao, Y.; Chen, Y.; Wang, Y.; Sun, C. Wydajny, ultracienki, łańcuchowo-strukturalny kompozytowy katalizator tlenku miedzi i kobaltu/siarczku do elektrochemicznej generacji wodoru. RSC Adv. 2016 , 6 , 43185–43190. [ Google Scholar ] [ CrossRef ]
- Luo, W.; Gan, J.; Huang, Z.; Chen, W.; Qian, G.; Zhou, X.; Duan, X. Zwiększanie wydajności HER katalizatorów na bazie platyny unieruchomionych na funkcjonalizowanym węglu wulkanicznym poprzez osadzanie warstw atomowych. Front. Mater. 2019 , 6 , 251. [ Google Scholar ] [ CrossRef ]
- Li, Y.; Peng, P.; Huo, F.; Shao, X.; Xiang, Z. Dwuwymiarowe zamknięte sprzężone kowalencyjne polimery organiczne do reakcji redukcji tlenu. Front. Mater. 2019 , 6 , 244. [ Google Scholar ] [ CrossRef ]
- Arshad, Z.; Shakir, S.; Khoja, AH; Javed, AH; Anwar, M.; Rehman, A.; Javaid, R.; Qazi, UY; Farrukh, S. Analiza wydajności domieszkowanego wapnem tytanu (TiO2 ) jako efektywnej warstwy transportu elektronów (ETL) dla ogniw słonecznych z perowskitu. Energies 2022 , 15 , 1408. [ Google Scholar ] [ CrossRef ]
- Javaid, R.; Nanba, T. Wpływ tekstury i właściwości fizycznych katalizatorów na syntezę amoniaku. Catal. Today 2021 , 397–399 , 592–597. [ Google Scholar ] [ CrossRef ]
- Nanba, T.; Javaid, R.; Matsumoto, H. Katalizator syntezy amoniaku do efektywnego magazynowania energii odnawialnej. Fine Chem. 2019 , 48 , 6–11. [ Google Scholar ]
- Kumar, R.; Thangappan, R. Materiał elektrodowy na bazie kompozytów zredukowanego tlenku grafenu (rGO)/tlenku metalu przejściowego do zastosowań w superkondensatorach: przegląd. Emergent Mater. 2022 , 1 , 1–17. [ Google Scholar ] [ CrossRef ]
- Wang, S.; Cao, K.; Xu, L.; Zhao, D.; Tong, Y. Kompozyty nanorurek węglowych/zredukowanego tlenku grafenu jako materiały elektrodowe do superkondensatorów. Appl. Phys. A Mater. Sci. Process. 2022 , 128 , 81. [ Google Scholar ] [ CrossRef ]
- Obodo, RM; Ramzan, M.; Nsude, HE; Onoh, UE; Ahmad, I.; Maaza, M.; Ezema, FI Wady wywołane promieniowaniem w materiałach elektrod do urządzeń magazynujących energię. Promieniowanie. Fiz. Chem. 2022 , 191 , 109838. [ Google Scholar ] [ CrossRef ]
- Liu, J.-B.; Gong, H.-S.; Ye, G.-L.; Fei, H.-L. Katalizatory jednoatomowe pochodzące z tlenku grafenu do elektrochemicznej konwersji energii. Rare Met. 2022 , 41 , 1703–1726. [ Google Scholar ] [ CrossRef ]
- Folorunso, O.; Sadiku, R.; Hamam, Y.; Ray, SS Badanie nanokompozytu zredukowanego tlenku grafenu z dodatkiem tlenku miedzi do zastosowań w magazynowaniu energii. Appl. Phys. A Mater. Sci. Process. 2022 , 128 , 54. [ Google Scholar ] [ CrossRef ]
- Ramesh, S.; Karuppasamy, K.; Vikraman, D.; Santhoshkumar, P.; Bathula, C.; Palem, RR; Kathalingam, A.; Kim, HS; Kim, JH; Kim, HS Morfologia arkuszowa bimetalicznych nanocząstek CuCo2O4 zdobionych na kompozytach tlenku grafenu do symetrycznych zastosowań w magazynowaniu energii. J. Alloys Compd. 2022 , 892 , 162182. [ Google Scholar ] [ CrossRef ]
- Zhao, C.; Shao, X.; Zhang, Y.; Qian, X. Kompozyt Fe 2 O 3 /zredukowanego tlenku grafenu/Fe 3 O 4 in situ hodowany na folii Fe do superkondensatorów o wysokiej wydajności. ACS Appl. Mater. Interfaces 2016 , 8 , 30133–30142. [ Google Scholar ] [ CrossRef ]
- Azmi, S.; Koudahi, MF; Frackowiak, E. Reline deep eutectic solvent as a green electrolyte for elektrochemic energy storage applications. Energy Environ. Sci. 2022 , 15 , 1156–1171. [ Google Scholar ] [ CrossRef ]
- Li, J.; Ding, Z.; Li, J.; Wang, C.; Pan, L.; Wang, G. Synergistyczne sprzężenie nanocząstek NiS1.03 z tlenkiem grafenu domieszkowanym S w celu zwiększenia magazynowania litu i sodu. Chem. Eng. J. 2021 , 407 , 127199. [ Google Scholar ] [ CrossRef ]
- Zhu, Y.; Murali, S.; Stoller, MD; Velamakanni, A.; Piner, RD; Ruoff, RS Złuszczanie i redukcja tlenku grafitu wspomagane mikrofalami dla ultrakondensatorów. Carbon NY 2010 , 48 , 2118–2122. [ Google Scholar ] [ CrossRef ]
- Bo, Z.; Shuai, X.; Mao, S.; Yang, H.; Qian, J.; Chen, J.; Yan, J.; Cen, K. Zielone przygotowanie zredukowanego tlenku grafenu do zastosowań w czujnikach i magazynowaniu energii. Sci. Rep. 2014 , 4 , 4684. [ Google Scholar ] [ CrossRef ] [ Green Version ]
- Javaid, R.; Nanba, T. Wpływ warunków reakcji i charakterystyk powierzchni Ru/CeO 2 na wydajność katalityczną syntezy amoniaku jako czystego paliwa. Int. J. Hydrogen Energy 2021 , 46 , 18107–18115. [ Google Scholar ] [ CrossRef ]
- Tian, Y.; Yu, Z.; Cao, L.; Zhang, XL; Sun, C.; Wang, DW Tlenek grafenu: powstający elektromateriał do magazynowania i konwersji energii. J. Energy Chem. 2021 , 55 , 323–344. [ Google Scholar ] [ CrossRef ]
- D’amico, G.; Szopik-Depczy’nska, K.; Depczy´nska, D.; Beltramo, R.; Adamo, ID’; Ioppolo, G. Platforma inteligentnej i zrównoważonej biogospodarki: nowe podejście do zrównoważonego rozwoju. Zrównoważony rozwój 2022 , 14 , 466. [ Google Scholar ] [ CrossRef ]
- Making Clean Electrification Possible: 30 Years to Electrify the Global Economy. Dostępne online: https://www.energy-transitions.org/publications/making-clean-electricity-possible/ (dostęp 11 lutego 2022).
- Nikolaidis, P.; Poullikkas, A. Porównawczy przegląd procesów produkcji wodoru. Renew. Sustain. Energy Rev. 2017 , 67 , 597–611. [ Google Scholar ] [ CrossRef ]
- Hosseini, SE; Wahid, MA Produkcja wodoru ze źródeł energii odnawialnej i zrównoważonej: obiecujący nośnik zielonej energii dla czystego rozwoju. Renew. Sustain. Energy Rev. 2016 , 57 , 850–866. [ Google Scholar ] [ CrossRef ]
- Revankar, ST Produkcja wodoru jądrowego. W Magazynowanie i hybrydyzacja energii jądrowej: technologiczno-ekonomiczna integracja energii odnawialnej i jądrowej ; Elsevier: Amsterdam, Holandia, 2018; s. 49–117. [ Google Scholar ] [ CrossRef ]
- Stawienie czoła wyzwaniom gospodarki wodorowej — DNV. Dostępne online: https://www.dnv.com/focus-areas/hydrogen/rising-to-the-challenge-of-a-hydrogen-economy.html (dostęp 23 stycznia 2022 r.).
- Keeping the Door to 1.5 °C Open—World Energy Outlook 2021—Analysis—IEA. Dostępne online: https://www.iea.org/reports/world-energy-outlook-2021/keeping-the-door-to-15-0c-open (dostęp 17 lutego 2022 r.).
- Zero netto do 2050 r. — analiza — IEA. Dostępne online: https://www.iea.org/reports/net-zero-by-2050 (dostęp: 17 lutego 2022 r.).
- Hanley, ES; Deane, JP; Gallachóir, BPÓ. Rola wodoru w przyszłości energii niskoemisyjnej – przegląd istniejących perspektyw. Renew. Sustain. Energy Rev. 2018 , 82 , 3027–3045. [ Google Scholar ] [ CrossRef ]
- Global Hydrogen Review 2021—Analiza—IEA. Dostępne online: https://www.iea.org/reports/global-hydrogen-review-2021 (dostęp: 23 stycznia 2022 r.).
- Holappa, L. Ogólna wizja redukcji zużycia energii i emisji CO2 w przemyśle stalowym. Metale 2020 , 10 , 1117. [ Google Scholar ] [ CrossRef ]
- Ren, L.; Zhou, S.; Peng, T.; Ou, X. Przegląd technologii redukcji emisji CO 2 i rozwoju niskoemisyjnego w przemyśle żelaza i stali ze szczególnym uwzględnieniem Chin. Renew. Sustain. Energy Rev. 2021 , 143 , 110846. [ Google Scholar ] [ CrossRef ]
- Zhao, F.; Mu, Z.; Hao, H.; Liu, Z.; He, X.; Victor Przesmitzki, S.; Ahmad Amer, A. Rozwój pojazdów na ogniwa paliwowe wodorowe w Chinach: perspektywa łańcucha przemysłowego. Energy Technol. 2020 , 8 , 2000179. [ Google Scholar ] [ CrossRef ]
- Van de Graaf, T.; Overland, I.; Scholten, D.; Westphal, K. Nowa ropa? Geopolityka i międzynarodowe zarządzanie wodorem. Energy Res. Soc. Sci. 2020 , 70 , 101667. [ Google Scholar ] [ CrossRef ]
- Reuter, M.; Patel, MK; Eichhammer, W. Zastosowanie analizy dekompozycji indeksu ex post do końcowego zużycia energii w celu oceny europejskich polityk i celów w zakresie efektywności energetycznej. Energy Effic. 2019 , 12 , 1329–1357. [ Google Scholar ] [ CrossRef ] [ Green Version ]
- Perčić, M.; Vladimir, N.; Jovanović, I.; Koričan, M. Zastosowanie ogniw paliwowych z paliwami zeroemisyjnymi w żegludze morskiej bliskiego zasięgu. Appl. Energy 2022 , 309 , 118463. [ Google Scholar ] [ CrossRef ]
- ETC publikuje Global Hydrogen and Power Reports—SYSTEMIQ. Dostępne online: https://www.systemiq.earth/etc-hydrogen-power/ (dostęp 11 lutego 2022).
- Jing, L.; El-Houjeiri, HM; Monfort, JC; Brandt, AR; Masnadi, MS; Gordon, D.; Bergerson, JA Intensywność emisji dwutlenku węgla w globalnym potencjale rafinacji i łagodzenia skutków emisji ropy naftowej. Nat. Clim. Chang. 2020 , 10 , 526–532. [ Google Scholar ] [ CrossRef ]
- Yadav, VG; Yadav, GD; Patankar, SC Produkcja paliw i chemikaliów w nowym świecie: Krytyczna analiza wyboru między ropą naftową a biomasą w kontekście zrównoważonego rozwoju i środowiska. Clean Technol. Environ. Policy 2020 , 22 , 1757–1774. [ Google Scholar ] [ CrossRef ]
- Javaid, R.; Matsumoto, H.; Nanba, T. Wpływ warunków reakcji i rola promująca amoniaku wytwarzanego w wyższych temperaturach w procesie jego syntezy na katalizatorze Cs-Ru/MgO. ChemistrySelect 2019 , 4 , 2218–2224. [ Google Scholar ] [ CrossRef ]
- Dimitriou, P.; Javaid, R. Przegląd amoniaku jako paliwa do silników z zapłonem samoczynnym. Int. J. Hydrogen Energy 2020 , 45 , 7098–7118. [ Google Scholar ] [ CrossRef ]
- Nanba, T.; Nagata, Y.; Kobayashi, K.; Javaid, R.; Atsumi, R.; Nishi, M.; Mochizuki, T.; Manaka, Y.; Kojima, H.; Tsujimura, T.; i in. Badania eksploracyjne katalizatora Ru/CeO 2 do syntezy NH 3 z odnawialnego wodoru i demonstracja syntezy NH3 w różnych warunkach reakcji. J.Jp. Zwierzak domowy. Inst. 2021 , 64 , 1–9. [ Google Scholar ] [ CrossRef ]
- Javaid, R.; Nanba, T. Wpływ metody przygotowania i parametrów reakcji na aktywność katalityczną syntezy amoniaku. Int. J. Hydrogen Energy 2021 , 46 , 35209–35218. [ Google Scholar ] [ CrossRef ]
- Javaid, R.; Aoki, Y.; Nanba, T. Wysoce wydajne katalizatory Ru/MgO–Er 2 O 3 do syntezy amoniaku. J. Phys. Chem. Solids 2020 , 146 , 109570. [ Google Scholar ] [ CrossRef ]
- Nanba, T.; Javaid, R.; Matsumoto, H. Synteza amoniaku przy użyciu wodoru wytwarzanego z energii odnawialnej. Catal. Catal. 2019 , 61 , 66–71. [ Google Scholar ]
- Javaid, R.; Nanba, T. Katalizator Ru na nośniku MgFe 2 O 4 do syntezy amoniaku: Promotoryczny wpływ chloru. ChemistrySelect 2020 , 5 , 4312–4315. [ Google Scholar ] [ CrossRef ]
- Javaid, R.; Nanba, T. Optymalizacja warunków reakcji syntezy amoniaku przy użyciu katalizatora Ru/Cs/MgO. W Proceedings of the WHEC 2016—21st World Hydrogen Energy Conference 2016, Zaragoza, Hiszpania, 13–16 czerwca 2016. [ Google Scholar ]
- Bird, F.; Clarke, A.; Davies, P.; Surkovic, E. Amoniak: magazyn paliwa i energii ; KBR Inc.: Houston, TX, USA, 2020; ISBN 9781782524489. [ Google Scholar ]
- Anderson, TR; Hawkins, E.; Jones, PD CO 2 , efekt cieplarniany i globalne ocieplenie: od pionierskiej pracy Arrheniusa i Callendara do dzisiejszych modeli systemu ziemskiego. Endeavour 2016 , 40 , 178–187. [ Google Scholar ] [ CrossRef ] [ PubMed ] [ Green Version ]
- CO2 i emisje gazów cieplarnianych — nasz świat w danych. Dostępne online: https://ourworldindata.org/co2-and-other-greenhouse-gas-emissions#citation (dostęp 15 lutego 2022).
- Quéré, C.; Andrzej, R.; Friedlingstein, P.; Sitch, S.; Hauck, J.; Pongratz, J.; Pickers, P.; Ivar Korsbakken, J.; Peters, G.; Canadell, J.; i in. Globalny budżet węglowy 2018. System ziemski. Nauka. Dane 2018 , 10 , 2141–2194. [ Google Scholar ] [ CrossRef ] [ Wersja zielona ]
- Javaid, R.; Kawasaki, S.-I.; Ookawara, R.; Sato, K.; Nishioka, M.; Suzuki, A.; Suzuki, TM Ciągła dehydrogenacja wodnego kwasu mrówkowego w warunkach podkrytycznych z wykorzystaniem pustego reaktora rurowego pokrytego cienką warstwą tlenku palladu. J. Chem. Eng. Jpn. 2013 , 46 , 751–758. [ Google Scholar ] [ CrossRef ]
- Qasem, NAA; Ben-Mansour, R.; Habib, MA Efektywne adsorpcyjne magazynowanie CO2 przy użyciu MOF-5 i MOF-177. Appl. Energy 2018 , 210 , 317–326. [ Google Scholar ] [ CrossRef ]
- Ozdemir, J.; Mosleh, I.; Abolhassani, M.; Greenlee, LF; Beitle, RR; Beyzavi, MH Kowalentne struktury organiczne do wychwytywania, wiązania lub redukcji CO2 . Front . Energy Res. 2019 , 7 , 77. [ Google Scholar ] [ CrossRef ] [ Wersja zielona ]
- Ding, M.; Flaig, RW; Jiang, HL; Yaghi, OM Wychwytywanie i konwersja węgla przy użyciu struktur metaloorganicznych i materiałów na bazie MOF. Chem. Soc. Rev. 2019 , 48 , 2783–2828. [ Google Scholar ] [ CrossRef ]
- Peridas, G.; Mordick Schmidt, B. Rola wychwytywania i składowania dwutlenku węgla w wyścigu do neutralności węglowej. Electr. J. 2021 , 34 , 106996. [ Google Scholar ] [ CrossRef ]
- Lane, J.; Greig, C.; Garnett, A. Niepewne perspektywy składowania stwarzają zagadkę dla ambicji w zakresie wychwytywania i składowania dwutlenku węgla. Nat. Chang. 1 2021 , 11 , 925–936. [ Google Scholar ] [ CrossRef ]
- Wilberforce, T.; Olabi, AG; Sayed, ET; Elsaid, K.; Abdelkareem, MA Postęp w technologiach wychwytywania dwutlenku węgla. Sci. Total Environ. 2021 , 761 , 143203. [ Google Scholar ] [ CrossRef ]
- Martin-Roberts, E.; Scott, V.; Flude, S.; Johnson, G.; Haszeldine, RS; Gilfillan, S. Wychwytywanie i składowanie dwutlenku węgla pod koniec straconej dekady. One Earth 2021 , 4 , 1569–1584. [ Google Scholar ] [ CrossRef ]
- Osman, AI; Hefny, M.; Abdel Maksoud, MIA; Elgarahy, AM; Rooney, DW Najnowsze osiągnięcia w technologiach wychwytywania, składowania i wykorzystania dwutlenku węgla: przegląd. Environ. Chem. Lett. 2020 192 2020 , 19 , 797–849. [ Google Scholar ] [ CrossRef ]
- Assen, AH; Belmabkhout, Y.; Adil, K.; Lachehab, A.; Hassoune, H.; Aggarwal, H. Postępy w magazynowaniu CO 2 . Syntetyczne ciała stałe porowate, mineralizacja i alternatywne rozwiązania. Chem. Eng. J. 2021 , 419 , 129569. [ Google Scholar ] [ CrossRef ]
- Animah, I.; Shafiee, M. Zastosowanie analizy ryzyka w sektorze skroplonego gazu ziemnego (LNG): przegląd. J. Loss Prev. Process Ind. 2020 , 63 , 103980. [ Google Scholar ] [ CrossRef ]
- Al-Turjman, F.; Zahmatkesh, H.; Shahroze, R. Przegląd bezpieczeństwa i prywatności w komunikacji IoT w inteligentnych miastach. Trans. Emerg. Telecommun. Technol. 2019 , 33 , e3677. [ Google Scholar ] [ CrossRef ]
- Tabrizchi, H.; Kuchaki Rafsanjani, M. Przegląd wyzwań związanych z bezpieczeństwem w chmurze obliczeniowej: problemy, zagrożenia i rozwiązania. J. Supercomput. 2020 , 76 , 9493–9532. [ Google Scholar ] [ CrossRef ]
- Javaid, R.; Urata, K.; Furukawa, S.; Komatsu, T. Czynniki wpływające na powstawanie koksu na H-ZSM-5 w krakingu nafty. Appl. Catal. A Gen. 2015 , 491 , 100–105. [ Google Scholar ] [ CrossRef ]
- Song, B.; Qin, A.; Tang, BZ Synteza, właściwości i zastosowania funkcjonalnych polimerów na bazie CO2 . Cell Rep. Phys. Sci. 2022 , 3 , 100719. [ Google Scholar ] [ CrossRef ]
- Somoza-Tornos, A.; Guerra, OJ; Crow, AM; Smith, WA; Hodge, BM Modelowanie procesów, ocena techniczno-ekonomiczna i ocena cyklu życia elektrochemicznej redukcji CO2 : przegląd. iScience 2021 , 24 , 102813. [ Google Scholar ] [ CrossRef ]
- Rumayor, M.; Fernández-González, J.; Domínguez-Ramos, A.; Irabien, A. Głęboka dekarbonizacja sektora cementowego: perspektywiczna ocena oddziaływania na środowisko recyklingu CO2 na metanol. ACS Sustain. Chem. Eng. 2022 , 10 , 267–278. [ Google Scholar ] [ CrossRef ]
- Zecevic, S.; Patton, EM; Parhami, P. Ogniwo paliwowe węglowo-powietrzne bez procesu reformingu. Carbon NY 2004 , 42 , 1983–1993. [ Google Scholar ] [ CrossRef ]
- Gür, TM; Huggins, RA Bezpośrednia elektrochemiczna konwersja węgla na energię elektryczną w ogniwie paliwowym o wysokiej temperaturze. J. Electrochem. Soc. 1992 , 139 , L95–L97. [ Google Scholar ] [ CrossRef ]
- Javaid, R.; Kawasaki, S.-I.; Suzuki, A.; Suzuki, TM Proste i szybkie uwodornienie p-nitrofenolu za pomocą wodnego kwasu mrówkowego w reaktorach przepływowych katalitycznych. Beilstein J. Org. Chem. 2013 , 9 , 1156–1163. [ Google Scholar ] [ CrossRef ] [ PubMed ] [ Wersja zielona ]
- Rode, E.; Agarwal, A.; Sridhar, N. Surowce odnawialne zaopatrujące przemysł petrochemiczny ; NREL: Golden, CO, USA, 2016. [ Google Scholar ]
- Shreyash, N.; Sonker, M.; Bajpai, S.; Tiwary, SK; Khan, MA; Raj, S.; Sharma, T.; Biswas, S. Przegląd technologii wychwytywania i składowania dwutlenku węgla oraz rozwój ogniw paliwowych w celu zwiększenia wykorzystania. Energies 2021 , 14 , 4978. [ Google Scholar ] [ CrossRef ]
- Agarwal, AS; Rode, E.; Hill, D.; Guan, S.; Sridhar, N. (zaproszony) Elektrochemiczna konwersja CO2 do użytecznych produktów ; The Electrochemical Society: Filadelfia, PA, USA, 2013; s. 699. [ Google Scholar ] [ CrossRef ]
- Javaid, R.; Qazi, UY; Kawasaki, SI Efektywny i ciągły rozkład nadtlenku wodoru przy użyciu kapilary krzemionkowej pokrytej cienką warstwą palladu lub platyny. Bull. Chem. Soc. Jpn. 2015 , 88 , 976–980. [ Google Scholar ] [ CrossRef ] [ Green Version ]
- Yu, X.; Zeng, J.; Xuan, Y. Bezpośrednia fototermiczna konwersja metanolu na wodór za pomocą energii słonecznej. Energy Technol. 2019 , 7 , 1900299. [ Google Scholar ] [ CrossRef ]
- Zhao, J.; Shi, R.; Li, Z.; Zhou, C.; Zhang, T. Jak wykorzystać metanol w zielonej produkcji katalitycznego wodoru? Nano Sel. 2020 , 1 , 12–29. [ Google Scholar ] [ CrossRef ]
- Johánek, V.; Švenda, P.; Mašek, K. Konwersja metanolu do wodoru na katalizatorach kobaltowo-cerowych przygotowanych metodą rozpylania magnetronowego. Wewnętrzne J. Energia Wodorowa 2021 , 46 , 17197–17208. [ Google Scholar ] [ CrossRef ]
- Li, H.; Ma, C.; Zou, X.; Li, A.; Huang, Z.; Zhu, L. Katalityczny reforming metanolu na pokładzie w celu produkcji wodoru — przegląd. Int. J. Hydrogen Energy 2021 , 46 , 22303–22327. [ Google Scholar ] [ CrossRef ]
- Uzyskiwanie wodoru z metanolu. Dostępne online: https://www.fraunhofer.de/en/press/research-news/2022/march-2022/obtaining-hydrogen-from-methanol.html (dostęp 19 czerwca 2022).
- Sovacool, BK; Bazilian, M.; Griffiths, S.; Kim, J.; Foley, A.; Rooney, D. Dekarbonizacja przemysłu spożywczego i napojów: krytyczny i systematyczny przegląd rozwoju, systemów socjotechnicznych i opcji politycznych. Renew. Sustain. Energy Rev. 2021 , 143 , 110856. [ Google Scholar ] [ CrossRef ]
- Prest, J.; Woodyatt, J.; Pettit, J. Porównanie strategii wodorowych UE, Niemiec i Australii: kwestie prawne i polityczne. Livre Trahisons 2021 , 233–242. [ Google Scholar ] [ CrossRef ]
- Bhaskar, A.; Assadi, M.; Somehsaraei, HN Dekarbonizacja przemysłu żelaza i stali z bezpośrednią redukcją rudy żelaza przy użyciu zielonego wodoru. Energies 2020 , 13 , 758. [ Google Scholar ] [ CrossRef ] [ Zielona wersja ]
- Karakaya, E.; Nuur, C.; Assbring, L. Potencjalne transformacje w przemyśle żelaza i stali w Szwecji: ku przyszłości opartej na wodorze? J. Clean. Prod. 2018 , 195 , 651–663. [ Google Scholar ] [ CrossRef ]
- Bhaskar, A.; Assadi, M.; Somehsaraei, HN Czy produkcja wodoru na bazie pirolizy metanu może doprowadzić do dekarbonizacji przemysłu żelaza i stali? Energy Convers. Manag. X 2021 , 10 , 100079. [ Google Scholar ] [ CrossRef ]
- Okunlola, A.; Giwa, T.; Di Lullo, G.; Davis, M.; Gemechu, E.; Kumar, A. Ocena techniczno-ekonomiczna eksportu wodoru niskoemisyjnego z zachodniej Kanady do wschodniej Kanady, USA, regionu Azji i Pacyfiku oraz Europy. Int. J. Hydrogen Energy 2022 , 47 , 6453–6477. [ Google Scholar ] [ CrossRef ]
- McKinlay, CJ; Turnock, SR; Hudson, DA Droga do transportu morskiego o zerowej emisji: wodór, amoniak czy metanol? Int. J. Hydrogen Energy 2021 , 46 , 28282–28297. [ Google Scholar ] [ CrossRef ]
- Ueckerdt, F.; Bauer, C.; Dirnaichner, A.; Everall, J.; Sacchi, R.; Luderer, G. Potencjał i ryzyko paliw elektronicznych na bazie wodoru w łagodzeniu zmiany klimatu. Nat. Clim. Chang. 2021 , 11 , 384–393. [ Google Scholar ] [ CrossRef ]
- Perelygin, S.; Samara, M. Pas startowy wodorowy: wspieranie technologii niszowych: przypadek wodoru w lotnictwie szwedzkim ; Portal DiVA: Uppsala, Szwecja, 2021. [ Google Scholar ]
- Åkerman, J.; Kamb, A.; Larsson, J.; Nässén, J. Scenariusze niskoemisyjne dla podróży długodystansowych 2060. Transp. Res. Część D Transp. Environ. 2021 , 99 , 103010. [ Google Scholar ] [ CrossRef ]
- Wang, D.; Muratori, M.; Eichman, J.; Wei, M.; Saxena, S.; Zhang, C. Kwantyfikacja elastyczności systemów produkcji wodoru w celu wsparcia integracji energii odnawialnej na dużą skalę. J. Power Sources 2018 , 399 , 383–391. [ Google Scholar ] [ CrossRef ]
- Szima, S.; Nazir, SM; Cloete, S.; Amini, S.; Fogarasi, S.; Cormos, AM; Cormos, CC Reforma przełączania gazu dla elastycznej produkcji energii i wodoru w celu zrównoważenia zmiennych odnawialnych źródeł energii. Renew. Sustain. Energy Rev. 2019 , 110 , 207–219. [ Google Scholar ] [ CrossRef ]
- Zheng, Y.; You, S.; Bindner, HW; Münster, M. Optymalne wysyłanie z wyprzedzeniem dnia systemu elektrolizera alkalicznego w odniesieniu do właściwości cieplno-elektrycznych i dynamiki stanów przejściowych. Appl. Energy 2022 , 307 , 118091. [ Google Scholar ] [ CrossRef ]
- Yadav, S.; Yashas, SR; Shivaraju, HP Nanostruktury chalkogenidków metali przejściowych do remediacji i energetyki: przegląd. Environ. Chem. Lett. 2021 , 19 , 3683–3700. [ Google Scholar ] [ CrossRef ]
- Ozawa, A.; Kudoh, Y. Ocena niepewności emisji CO2 w cyklu życia przy użyciu energii wodorowej do wytwarzania energii. Energies 2021 , 14 , 6943. [ Google Scholar ] [ CrossRef ]
- Ozawa, A.; Kudoh, Y.; Kitagawa, N.; Muramatsu, R. Emisje CO 2 w cyklu życia z wytwarzania energii przy użyciu nośników energii wodorowej. Int. J. Hydrogen Energy 2019 , 44 , 11219–11232. [ Google Scholar ] [ CrossRef ]
- Huan, Y.; Shi, J.; Zhao, G.; Yan, X.; Zhang, Y. Dwuwymiarowe dichalkogenidy metali przejściowych do elektrochemicznej ewolucji wodoru. Energy Technol. 2019 , 7 , 1801025. [ Google Scholar ] [ CrossRef ] [ Wersja zielona ]
- Yek, PNY; Chen, X.; Peng, W.; Liew, RK; Cheng, CK; Sonne, C.; Sii, HS; Lam, SS Mikrofalowa współtorrefakcja oleju odpadowego i peletów z biomasy w celu jednoczesnego odzysku odpadów i współspalania paliwa. Renew. Sustain. Energy Rev. 2021 , 152 , 111699. [ Google Scholar ] [ CrossRef ]
- Kim, S.; Kim, J. Optymalny bilans węgla i wodoru do produkcji metanolu z gazu koksowniczego i gazu Linz-Donawitz: Rozwój procesu i analiza techniczno-ekonomiczna. Paliwo 2020 , 266 , 117093. [ Google Scholar ] [ CrossRef ]
- Yang, F.; Meerman, H.; Faaij, A. Zharmonizowane porównanie produkcji stali dziewiczej przy użyciu biomasy z wychwytywaniem i składowaniem dwutlenku węgla w celu uzyskania emisji ujemnych. Int. J. Greenh. Gas Control 2021 , 112 , 103519. [ Google Scholar ] [ CrossRef ]
- Bock, S.; Stoppacher, B.; Malli, K.; Lammer, M.; Hacker, V. Analiza techniczno-ekonomiczna pętli chemicznej w złożu stałym do zdecentralizowanej produkcji wodoru klasy ogniw paliwowych połączonej z biogazownią o mocy 3 MWth. Energy Convers. Manag. 2021 , 250 , 114801. [ Google Scholar ] [ CrossRef ]
- Nordio, M.; Wassie, SA; Van Sint Annaland, M.; Pacheco Tanaka, DA; Viviente Sole, JL; Gallucci, F. Ocena techniczno-ekonomiczna hybrydowej technologii separacji i oczyszczania wodoru o niskim stężeniu z sieci gazu ziemnego. Int. J. Hydrogen Energy 2021 , 46 , 23417–23435. [ Google Scholar ] [ CrossRef ]
- Zhao, Y.; McDonell, V.; Samuelsen, S. Ocena wydajności spalania pieca pokojowego zasilanego gazem ziemnym z rurociągu zmieszanym z symulowanym biogazem lub wodorem. Int. J. Hydrogen Energy 2020 , 45 , 11368–11379. [ Google Scholar ] [ CrossRef ]
- Zhao, Y.; McDonell, V.; Samuelsen, S. Wpływ dodatku wodoru do gazu ziemnego przesyłanego rurociągiem na wydajność spalania palnika płyty kuchennej. Int. J. Hydrogen Energy 2019 , 44 , 12239–12253. [ Google Scholar ] [ CrossRef ]
- Staffell, I.; Scamman, D.; Velazquez Abad, A.; Balcombe, P.; Dodds, PE; Ekins, P.; Shah, N.; Ward, KR Rola wodoru i ogniw paliwowych w globalnym systemie energetycznym. Energy Environ. Sci. 2019 , 12 , 463–491. [ Google Scholar ] [ CrossRef ] [ Wersja zielona ]
- Trencher, G. Strategie przyspieszające produkcję i upowszechnianie pojazdów elektrycznych na ogniwa paliwowe: doświadczenia z Kalifornii. Energy Reports 2020 , 6 , 2503–2519. [ Google Scholar ] [ CrossRef ]
- Cullen, DA; Neyerlin, KC; Ahluwalia, RK; Mukundan, R.; More, KL; Borup, RL; Weber, AZ; Myers, DJ; Kusoglu, A. Nowe drogi i wyzwania dla ogniw paliwowych w transporcie ciężkim. Nat. Energy 2021 , 6 , 462–474. [ Google Scholar ] [ CrossRef ]
- Longoria, G.; Lynch, M.; Curtis, J. Zielony wodór do ogrzewania i jego wpływ na system energetyczny. Int. J. Hydrogen Energy 2021 , 46 , 26725–26740. [ Google Scholar ] [ CrossRef ]
- Knosala, K.; Kotzur, L.; Röben, FTC; Stenzel, P.; Blum, L.; Robinius, M.; Stolten, D. Hybrydowe domowe magazynowanie wodoru dla zdecentralizowanej autonomii energetycznej. Int. J. Hydrogen Energy 2021 , 46 , 21748–21763. [ Google Scholar ] [ CrossRef ]
- Robledo, CB; Oldenbroek, V.; Abbruzzese, F.; van Wijk, AJM Integracja pojazdu elektrycznego z ogniwami paliwowymi wodorowymi z technologią pojazd-sieć, energią fotowoltaiczną i budynkiem mieszkalnym. Appl. Energy 2018 , 215 , 615–629. [ Google Scholar ] [ CrossRef ]
- Silva, K.; Janta, P.; Chollacoop, N. Kwestie do rozważenia w zakresie adaptacji klimatycznej elektrowni słonecznych w Tajlandii: w jaki sposób zmiany klimatu wpływają na wybór lokalizacji, budowę i eksploatację. Energies 2021 , 15 , 171. [ Google Scholar ] [ CrossRef ]
- Buscheck, TA; Upadhye, RS Podejście hybrydowe oparte na energii, które umożliwia magazynowanie ciepła i spalanie tlenowe, w celu wytwarzania energii elektrycznej przy emisji CO2 bliskiej zeru lub ujemnej . Energy Convers. Manag. 2021 , 244 , 114496. [ Google Scholar ] [ CrossRef ]
- Maghami, MR; Hassani, R.; Gomes, C.; Hizam, H.; Othman, ML; Behmanesh, M. Hybrydowe zarządzanie energią w odniesieniu do systemu energetycznego opartego na wodorze i reakcji na zapotrzebowanie. Int. J. Hydrogen Energy 2020 , 45 , 1499–1509. [ Google Scholar ] [ CrossRef ]
- Arpagaus, C.; Bless, F.; Uhlmann, M.; Schiffmann, J.; Bertsch, SS Wysokotemperaturowe pompy ciepła: przegląd rynku, stan wiedzy, stan badań, czynniki chłodnicze i potencjał zastosowań. Energy 2018 , 152 , 985–1010. [ Google Scholar ] [ CrossRef ] [ Green Version ]
- Posdziech, O.; Schwarze, K.; Brabandt, J. Efektywna produkcja wodoru dla przemysłu i magazynowanie energii elektrycznej poprzez elektrolizę wysokotemperaturową. Int. J. Hydrogen Energy 2019 , 44 , 19089–19101. [ Google Scholar ] [ CrossRef ]
- Das, A.; Chatham, CA; Fallon, JJ; Zawaski, CE; Gilmer, EL; Williams, CB; Bortner, MJ Obecna wiedza i wyzwania w zakresie produkcji addytywnej w wysokiej temperaturze inżynieryjnych polimerów termoplastycznych. Addit. Manuf. 2020 , 34 , 101218. [ Google Scholar ] [ CrossRef ]
- Perrut, M.; Caron, P.; Thomas, M.; Couret, A. Materiały wysokotemperaturowe do zastosowań w lotnictwie: superstopy na bazie niklu i stopy γ-TiAl. Comptes Rendus Phys. 2018 , 19 , 657–671. [ Google Scholar ] [ CrossRef ]
- Huo, E.; Lei, H.; Liu, C.; Zhang, Y.; Xin, L.; Zhao, Y.; Qian, M.; Zhang, Q.; Lin, X.; Wang, C.; i in. Paliwo lotnicze i wodór produkowane z katalitycznej pirolizy odpadów z tworzyw sztucznych z węglem aktywnym i MgO. 2020 , 727 , 138411. [ Google Scholar ] [ CrossRef ]
- Devasahayam, S.; Bhaskar Raju, G.; Mustansar Hussain, C. Wykorzystanie i recykling tworzyw sztucznych wycofanych z eksploatacji na rzecz zrównoważonych i czystych procesów przemysłowych, w tym przemysłu żelaza i stali. Mater. Sci. Energy Technol. 2019 , 2 , 634–646. [ Google Scholar ] [ CrossRef ]
- Yao, D.; Zhang, Y.; Williams, PT; Yang, H.; Chen, H. Współprodukcja nanorurek wodorowych i węglowych z rzeczywistych odpadów plastikowych: wpływ składu katalizatora i parametrów operacyjnych. Appl. Catal. B Environ. 2018 , 221 , 584–597. [ Google Scholar ] [ CrossRef ]
- Murugesan, K.; Senthamarai, T.; Chandrashekhar, VG; Natte, K.; Kamer, PCJ; Beller, M.; Jagadeesh, RV Katalityczne aminowania redukcyjne z wykorzystaniem wodoru cząsteczkowego do syntezy różnych rodzajów amin. Chem. Soc. Rev. 2020 , 49 , 6273–6328. [ Google Scholar ] [ CrossRef ]
- Javaid, R.; Qazi, UY; Kawasaki, SI Wysoce wydajny rozkład błękitu brylantowego Remazol R przy użyciu reaktora rurowego pokrytego cienką warstwą PdO. J. Environ. Manag. 2016 , 180 , 551–556. [ Google Scholar ] [ CrossRef ]
- Ciriminna, R.; Albanese, L.; Meneguzzo, F.; Pagliaro, M. Nadtlenek wodoru: kluczowa substancja chemiczna dla dzisiejszego zrównoważonego rozwoju. ChemSusChem 2016 , 9 , 3374–3381. [ Google Scholar ] [ CrossRef ]
- Li, H.; Zheng, B.; Pan, Z.; Zong, B.; Qiao, M. Postęp w technologii reaktora zawiesinowego procesu antrachinonu do produkcji H2O2. Front. Chem. Sci. Eng. 2017 , 12 , 124–131. [ Google Scholar ] [ CrossRef ]
- Javaid, R.; Tanaka, DAP; Kawanami, H.; Suzuki, TM Kapilara krzemionkowa z cienką ścianą wewnętrzną wykonaną z metalu (Pd i Pt): zastosowanie do ciągłego rozkładu nadtlenku wodoru. Chem. Lett. 2009 , 38 , 146–147. [ Google Scholar ] [ CrossRef ]
- Teles, JH; Hermans, I.; Franz, G.; Sheldon, RA Utlenianie. W: Ullmann’s Encyclopedia of Industrial Chemistry ; Wiley: Hoboken, NJ, USA, 2015; s. 1–103. [ Google Scholar ] [ CrossRef ]
- Javaid, R.; Kawanami, H.; Chatterjee, M.; Ishizaka, T.; Suzuki, A.; Suzuki, TM Reakcja sprzęgania CC Sonogashira w wodzie z wykorzystaniem reaktorów rurowych z katalityczną metalową powierzchnią wewnętrzną. Chem. Eng. J. 2011 , 167 , 431–435. [ Google Scholar ] [ CrossRef ]
- Rodrigues Pires da Silva, J.; Alves Monteiro, M.; de Mendonça Ochs, S.; da Silva Moura, C.; da Fonseca, FV; Piacsek Borges, C. Badanie wpływu farmaceutyków na proces osadu czynnego łączący zaawansowane utlenianie za pomocą nadtlenku ultrafioletowego/wodoru w celu zwiększenia ich usuwania i mineralizacji ścieków. J. Environ. Chem. Eng. 2021 , 9 , 104576. [ Google Scholar ] [ CrossRef ]
- Zhang, L.; Yu, H.; Tu, Q.; He, Q.; Huang, N. Nowe podejścia do terapii wodorowej różnych chorób. Curr. Pharm. Des. 2020 , 27 , 636–649. [ Google Scholar ] [ CrossRef ]
- Javaid, R.; Qazi, UY Proces katalitycznego utleniania w celu degradacji barwników syntetycznych: przegląd. Int. J. Environ. Res. Public Health 2019 , 16 , 2066. [ Google Scholar ] [ CrossRef ] [ Wersja zielona ]
- Li, Y.; Pan, L.; Zeng, X.; Zhang, R.; Li, X.; Li, J.; Xing, H.; Bao, J. Narażenie na amoniak powoduje nierównowagę osi jelitowo-mózgowej poprzez zmianę sieci genów związanych z metabolizmem oksydacyjnym, stanem zapalnym i apoptozą. Ecotoxicol. Environ. Saf. 2021 , 224 , 112668. [ Google Scholar ] [ CrossRef ]
- Gogurla, N.; Kim, Y.; Cho, S.; Kim, J.; Kim, S. Wielofunkcyjny i ultracienki tatuaż elektroniczny do diagnostyki i terapii skóry. Adv. Mater. 2021 , 33 , 2008308. [ Google Scholar ] [ CrossRef ]
- Jafta, N.; Magagula, S.; Lebelo, K.; Nkokha, D.; Mochane, MJ Produkcja i rola wody bogatej w wodór w zastosowaniach medycznych. Appl. Water Sci. 2021 , 1 , 273–298. [ Google Scholar ] [ CrossRef ]
- Rahman, MH; Bajgai, J.; Fadriquela, A.; Sharma, S.; Thi, TT; Akter, R.; Goh, SH; Kim, CS; Lee, KJ Efekty redoks wodoru cząsteczkowego i jego skuteczność terapeutyczna w leczeniu chorób neurodegeneracyjnych. Processes 2021 , 9 , 308. [ Google Scholar ] [ CrossRef ]
- Medycyna, A. Analiza przekrojowa stężenia witaminy D i immunoglobuliny E w surowicy w zaburzeniach alergicznych. Ann. Clin. Anal. Med. 2021 , 10 , 20439. [ Google Scholar ] [ CrossRef ]
- Imran, S.; Shah, A. Korzystna rola witaminy D w powszechnych nowotworach: czy dowody są wystarczająco przekonujące? World Cancer Res. J. 2020 , 7 , e1574. [ Google Scholar ]
- Ali Shah, SI; lqbal, S.; Sikandar, MZ; Yaqub Qazi, U.; Haq, I. Witamina D w surowicy i markery kardiometaboliczne: badanie porównawcze u dorosłych mężczyzn w oparciu o wskaźnik masy ciała. IIUM Med. J. Malays. 2021 , 20 , 67–74. [ Google Scholar ] [ CrossRef ]
- Sikandar, ZM; Bajwa, HB; Zahid, H.; Ali, S.; Iqbal, S.; Shah, SIA Wiedza, postawy i trendy praktyczne w obliczu pandemii COVID-19: porównanie osób z wykształceniem medycznym i niemedycznym. Proceedings 2021 , 35 , 7–13. [ Google Scholar ]
- Alswailmi, Floryda; Shah, SIA; Nawaz, H.; Al-Mazaideh, GM Molekularne mechanizmy immunomodulacji za pośrednictwem witaminy D. Galen Med. J. 2021 , 10 , 2097. [ Google Scholar ] [ CrossRef ]
- Alswailmi, FK; Sikandar, MZ; Shah, SIA Role biologiczne witaminy D i immunoglobuliny E: Implikacje w zaburzeniach alergicznych. Pakistan J. Med. Health Sci. 2020 , 14 , 495–498. [ Google Scholar ]
- Shen, M.; Zhang, H.; Yu, C.; Wang, F.; Sun, X. Przegląd badań eksperymentalnych wodoru jako nowego środka terapeutycznego w medycynie ratunkowej i intensywnej terapii. Med. Gas Res. 2014 , 4 , 17. [ Google Scholar ] [ CrossRef ] [ Green Version ]
- Fan, L.; Chen, H.; Liang, J.; Chen, D.; Huang, Y. Kontrolowana synteza pęcherzyków wodoru metodą napowietrzania dla wydajnego procesu antyoksydacyjnego. Appl. Nanosci. 2021 , 11 , 833–840. [ Google Scholar ] [ CrossRef ]
- Shervani, Z.; Khan, I.; Khan, T.; Qazi, UY Szczepionka przeciwko COVID-19. Adv. Infect. Dis. 2020 , 10 , 195–210. [ Google Scholar ] [ CrossRef ]
- Światowa Rada Energetyczna. Dokument roboczy: Wodór na horyzoncie: krajowe strategie wodorowe ; Światowa Rada Energetyczna: Londyn, Wielka Brytania, 2021; s. 1–20. [ Google Scholar ]
- Taibi, E.; Miranda, R.; Vanhoudt, W.; Winkel, T.; Lanoix, J.-C.; Barth, F. Wodór z odnawialnych źródeł energii: perspektywy technologiczne dla transformacji energetycznej ; IGEM: Derby, Wielka Brytania, 2018. [ Google Scholar ]
- Tarkowski, R. Podziemne magazynowanie wodoru: charakterystyka i perspektywy. Renew. Sustain. Energy Rev. 2019 , 105 , 86–94. [ Google Scholar ] [ CrossRef ]
- Pareek, A.; Dom, R.; Gupta, J.; Chandran, J.; Adepu, V.; Borse, PH Spostrzeżenia na temat odnawialnej energii wodorowej: najnowsze osiągnięcia i perspektywy. Mater. Sci. Energy Technol. 2020 , 3 , 319–327. [ Google Scholar ] [ CrossRef ]
- Muratori, M.; Bush, B.; Hunter, C.; Melaina, MW Modelowanie infrastruktury tankowania wodoru w celu wsparcia pojazdów osobowych. Energies 2018 , 11 , 1171. [ Google Scholar ] [ CrossRef ] [ Wersja zielona ]
- Kurtz, J.; Sprik, S.; Bradley, TH Przegląd wydajności i niezawodności infrastruktury wodorowej w transporcie. Int. J. Hydrogen Energy 2019 , 44 , 12010–12023. [ Google Scholar ] [ CrossRef ]
- Ajanovic, A.; Glatt, A.; Haas, R. Perspektywy i przeszkody dla autobusów na ogniwa paliwowe wodorowe. Energy 2021 , 235 , 121340. [ Google Scholar ] [ CrossRef ]
- Scita, R.; Raimondi, PP; Noussan, M. Zielony wodór: Święty Graal dekarbonizacji? Analiza technicznych i geopolitycznych implikacji przyszłej gospodarki wodorowej. SSRN Electron. J. 2020 . [ Google Scholar ] [ CrossRef ]
- Hassan, IA; Ramadan, HS; Saleh, MA; Hissel, D. Technologie magazynowania wodoru do zastosowań stacjonarnych i mobilnych: przegląd, analiza i perspektywy. Renew. Sustain. Energy Rev. 2021 , 149 , 111311. [ Google Scholar ] [ CrossRef ]
- Zivar, D.; Kumar, S.; Foroozesh, J. Podziemne magazynowanie wodoru: kompleksowy przegląd. Int. J. Hydrogen Energy 2021 , 46 , 23436–23462. [ Google Scholar ] [ CrossRef ]
- Elberry, AM; Thakur, J.; Santasalo-Aarnio, A.; Larmi, M. Magazynowanie sprężonego wodoru na dużą skalę jako część systemów magazynowania energii odnawialnej. Int. J. Hydrogen Energy 2021 , 46 , 15671–15690. [ Google Scholar ] [ CrossRef ]
- Gils, HC; Gardian, H.; Schmugge, J. Interakcja infrastruktur wodorowych z innymi opcjami sprzężenia sektorowego w kierunku systemu energetycznego o zerowej emisji w Niemczech. Renew. Energy 2021 , 180 , 140–156. [ Google Scholar ] [ CrossRef ]
- D’Angelo, SC; Cobo, S.; Tulus, V.; Nabera, A.; Martin, AJ; Pérez-Ramirez, J.; Guillén-Gosálbez, G. Analiza granic planetarnych szlaków produkcji amoniaku niskoemisyjnego. Podtrzymanie ACS. Chem. inż. 2021 , 9 , 9740–9749. [ Google Scholar ] [ CrossRef ]
- Holden, E.; Linnerud, K.; Rygg, BJ Przegląd dominujących narracji na temat zrównoważonej energii. Renew. Sustain. Energy Rev. 2021 , 144 , 110955. [ Google Scholar ] [ CrossRef ]
- van der Spek, M.; Banet, C.; Bauer, C.; Gabrielli, P.; Goldthorpe, W.; Mazzotti, M.; Munkejord, ST; Røkke, NA; Shah, N.; Sunny, N.; i in. Perspektywa gospodarki wodorowej jako ścieżki do osiągnięcia zerowej emisji netto CO 2 w Europie. Energy Environ. Sci. 2022 , 15 , 1034–1077. [ Google Scholar ] [ CrossRef ]
- Sinigaglia, T.; Freitag, TE; Kreimeier, F.; Martins, MES Wykorzystanie patentów jako narzędzia do mapowania rozwoju technologicznego obejmującego gospodarkę wodorową. World Pat. Inf. 2019 , 56 , 1–8. [ Google Scholar ] [ CrossRef ]
- Biała księga. Connecting Green Hydrogen Japan 2022. Dostępne online: https://www.japan.gh2events.com/cghj-whitepaper (dostęp: 13 lutego 2022).
- Ministerstwo Środowiska, P. dla C. projektów HS na rzecz utworzenia społeczeństwa wodorowego. 2021. Dostępne online: https://www.env.go.jp/seisaku/list/ondanka_saisei/lowcarbon-h2-sc/PDF/1108_suiso_pamphlet_E.pdf (dostęp: 10 maja 2022 r.).
Wydział Chemii, Wydział Nauk Ścisłych, Uniwersytet Hafr Al Batin, PO Box 1803, Hafr Al Batin 39524, Arabia Saudyjsk Energie 2022 , 15 (13), 4741; https://doi.org/10.3390/en15134741
Zgłoszenie otrzymano: 11 maja 2022 r. / Zmieniono: 19 czerwca 2022 r. / Zaakceptowano: 20 czerwca 2022 r. / Opublikowano: 28 czerwca 2022 r.
(Artykuł należy do numeru specjalnego Postępy w technologiach energii wolnej od CO2 )
|
Uwaga wydawcy: MDPI zachowuje neutralność w kwestii roszczeń jurysdykcyjnych na publikowanych mapach i powiązań instytucjonalnych.
|








